A glaring question that any sensible person who studies the history of Islam must ask themselves is: how did the religion get taken over by the most ardent enemies of the prophet shortly after his death in 632 CE? This was done by the vicious idol-worshiping Quraish who fought the prophet up until the moment they were conquered in 630. Then within a single generation, this group caused multiple civil wars, fabricated Hadith to garner support, and eventually took over the caliphate and changed the entire direction of Islam.
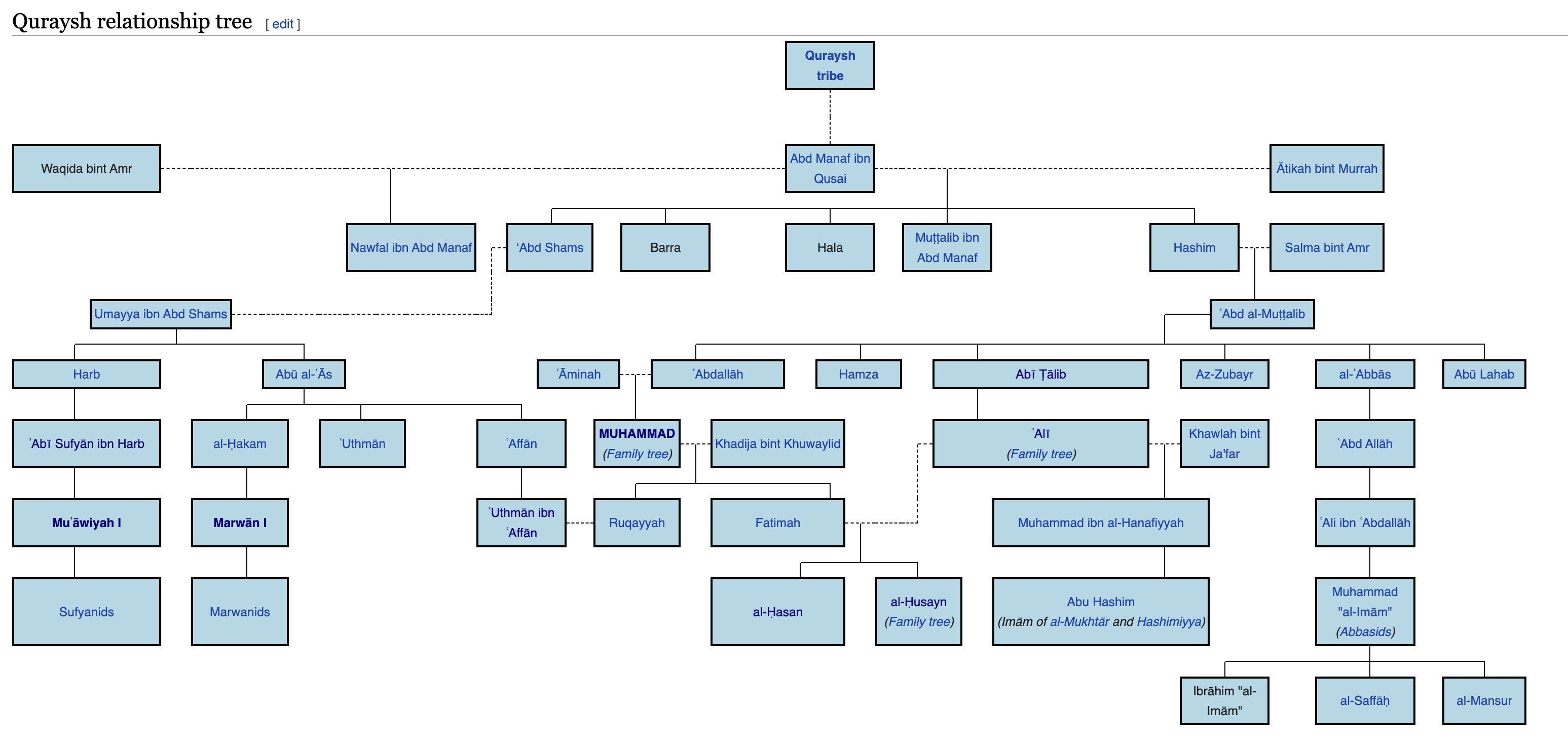
To understand this transition and how this took place, we need to provide some context. After the prophet died, the next caliph was selected by a committee, which selected Abu Bakr (r. 632-634) as the first Caliph. This continued for the nominations of Umar (r. 634-644) and Uthman (r. 634-656), but after the assassination of Uthman and the nomination of Ali (r. 645-661), the caliphate transitioned through force from being selected by committee into being a dynasty dominated by the clan of the Ummayad of the Quraish tribe. These were many of the same pagan Quraish who fought against the prophet and the believers, yet we are to believe these same opponents sincerely “accepted” Islam immediately after the Conquest of Mecca by Muhammad and the believers in 630 CE.
For instance, the leader of the Quraysh was Abū Sufyān ( أبو سفيان ). He was the head of the Ummayad clan during the life of Muhammad and the nephew of Abu Lahab, who was condemned in the Quran (111:1).
[111:0] In the name of God, Most Gracious, Most Merciful
[111:1] Condemned are the works of Abee Lahab, and he is condemned.*
[111:2] His money and whatever he has accomplished will never help him.
[111:3] He has incurred the blazing Hell.
[111:4] Also his wife, who led the persecution.
[111:5] She will be (resurrected) with a rope of thorns around her neck.
بِسْمِ اللَّهِ الرَّحْمَٰنِ الرَّحِيمِ
تَبَّت يَدا أَبي لَهَبٍ وَتَبَّ
مَا أَغْنَىٰ عَنْهُ مَالُهُ وَمَا كَسَبَ
سَيَصْلَىٰ نَارًا ذَاتَ لَهَبٍ
وَامْرَأَتُهُ حَمَّالَةَ الْحَطَبِ
فِي جِيدِهَا حَبْلٌ مِنْ مَسَدٍ
It is not that Abū Sufyān is dismissed because of his family ties, but was the chief orchestrator fighting Muhammad and the believers at the Battle of Badr in 624 CE. This battle caused the death of one of his sons and one of his fathers-in-law while another son was taken captive. Then the following year, Abu Sufyan inflicted significant losses on the Muslims at the Battle of Uhud in 625 CE.
After that battle, Abu Sufyan’s wife, Hind bint Utba, along with other women, mutilated the bodies of the Muslims, making their appendages into necklaces. It has been documented that Hind bint Utba personally cut out and ate the liver of Muhammad’s uncle Hamza as revenge for her father’s death at the Battle of Badr.
According to “The Life of Muhammad, A Translation of Ishaq’s Sirat Rasul Allah” p. 385 it states:
According to what Salih b. Kaysan told me, Hind d. ‘Utba and the women with her stopped to mutilate the apostle’s dead companions. They cut off their ears and noses and Hind made them into anklets and collars and gave her anklets and collars and pendants to Wahshi, the slave of Jubayr b. Mut’im. She cut Hamza’s liver and chewed it, but she was not able to swallow it and threw it away.
Then it is claimed that when Muhammad conquered Mecca in 630 CE, Abu Sufyan and Hind bint Utba and their son Mu’awiya finally “accepted” Islam. It doesn’t make sense to think that these people who fought the believers in such a vicious way all of a sudden came to their senses once they lost the war.

First Fitna (656 – 661 CE)
To understand this shift in power, we need to understand the conflicts that arose, starting with the First Fitna (Civil War) that took place between Muslim communities. The First Fitna was triggered over the assassination of Uthman. Uthman (r. 644–656) was the third Calipha after the death of Muhammad and was in power for twelve years before being assassinated in 656 CE. Uthman was one of the first believers and came from the Umayyad clan of the Quraish.
From history, it is understood that most Muslims, including many of the closest companions of the prophet, were not happy with his rule. These complaints appear to stem from two predominant accusations. The first accusation was nepotism, as he had his cousins from the Umayyad clan of the Quraish trimarbe as governors and officials for the various regions that the Muslims controlled at that time. The rebuttal to this is that across the twelve Muslim regions, only about a third of these were governed by his cousins, and some of these nominations occurred during the reign of Umar. The other accusation was that he used the treasury inappropriately, giving payouts and sweetheart deals to his friends and family. The argument against this accusation by Uthman apologist was that he was Calipha, and he could use the treasury however pleased.
Mu’awiya I (b. 602 r. 661-680) & Marwan I (b. 623 r. 684-685)
During the reign of Uthman, two notable characters that we should be familiar with were the son of Abu Sufyan, Mu’awiya I (r. 661-680), who became the governor of Syria and eventually the first Calipha of the Ummayad Dynasty after Uthman, and his cousin Marwan I, who was the scribe of Uthman and later became the fourth Ummayd Calipha (r. 684-685). As we will see, Mu’awiya I and Marwan play a major role in much of the bloodshed and civil wars in early Islam before they both became Calipha and took over the Muslim Umma.

Grievances Against Uthman (644 – 656 CE)
An example of the graft that supposedly took place under the reign of Uthman can be seen after the victory at the battle of Subetula ( معركة سبيطلة ) 647 CE. This battle apparently generated many spoils of war for the believers. The spoils were to be divided so that one-fifth would go back to the state treasury, yet Uthman unilaterally awarded his general one-fifth of the war booty from the state share. Additionally, Marwan, who was responsible for transporting the remaining state’s share to Uthman, convinced him to pay 200,000 dinars in exchange for the state’s share. Uthman apparently paid this out of his own pocket, but one can see how people would be up in arms with Marwan being able to extort money from Uthman for what did not belong to him.
Narrated Abdullah, narrated Uthman bin Hisham bin Dalham, narrated Ismail bin Khalil, from Ali bin Masher, from Ismail bin Abi Khalid who said: When the people of Egypt arrived at Al-Jafna to pledge allegiance to Uthman (may Allah be pleased with him), Uthman ascended the pulpit and said: “May Allah reward you, O companions of Muhammad, well. You broadcast the evil and concealed the good, and incited the foolish people against me. Who among you will go to these people and ask them what they are criticizing and what they want?” He repeated this three times and no one answered him. Then Ali (may Allah be pleased with him) stood up and said: “I will.” Uthman said: “You are the closest in kinship and the most entitled to that.” So he went to them and came back with their response, saying: “They said there is none they would prefer more than you.” Uthman asked: “What do they criticize me for?” They said: “They criticize you for erasing the Book of Allah, appointing your relatives to positions, and giving two hundred thousand dirhams to Marwan.” Uthman responded: “As for the Quran, it is from Allah, and I only forbade you because I feared for you would disputes so read it as you wish. As for the protected land, by Allah, I did not protect it for my camels or sheep, but I protected it for the camels of charity to fatten them and make them more valuable for Muslims. As for my saying that I gave Marwan two hundred thousand, this is their public treasury; they can appoint whoever they like over it. As for their saying that the companions of the Prophet (peace be upon him) were harmed by me, I am a human who gets angry and pleased. Whoever claims a right or an injustice from me, here I am, and here is my wealth. Let him take from it what he wishes, either freely or as repayment. The people were pleased and reconciled, and they entered the city. It was written to the people of Basra and Kufa, that whoever could not come should appoint a representative.
حدثنا عبد الله، حدثنا عثمان بن هشام بن دلهم، حدثنا إسماعيل بن الخلي، عن علي بن مسهر، عن إسماعيل بن أبي خالد قال، لما نزل أهل مصر الجفنة(*) يبايعون عثمان رضي الله عنه، صعد عثمان المنبر فقال: جزاكم الله يا أصحاب محمدٍ خيرًا أذعتم السيئة، وكتمنتم الحسنة، وأغرتم بي سفهاء الناس، أيكم يأتي هؤلاء فيسألهم ما الذي نقموا وما الذي يريدون، ثلاث مرات لا يجيبه أحد، فقام علي رضي الله عنه فقال: أنا، فقال عثمان: أنت أقربهم رحماً وأحقهم بذلك، فأتاهُم فرجع بذلك، فقال: إنهم يأتينا أحد أحب إلينا منك، فقال ما الذي نقمتم؟ قالوا نقمنا أنه محا كتاب الله عز وجل، واستعمل أقرباءه، وأعطى مروان مائتي ألف، وتناول أصحاب النبي صلى الله عليه وسلم، فرد عليهم عثمان رضي الله عنه: أما القرآن فمن عند الله إنما نهيتكم لأني خفت عليكم الاختلاف فاقرؤوا على أي حرف شئتم. وأما الحمى فوالله ما حميته لأبلي ولا لغنمي، وإنما حميته لأبل الصدقة لتسمن وتصلح أكثر ثمنا للمسلمين. وأما قولي إني أعطيت مروان مائتي ألف، فهذا بيت مالهم فلستعملوا عليه من أحبوا. وأما قولهم تناول أصحاب النبي صلى الله عليه وسلم مني، فإني أنا بشر أغضب وأرضى، فأما من ادعى قبلي حقا أو مظلمة فهذا أنا وهذا مالي، فليأخذ منه من شاء عفوًا، وإن شاء اقتضاء. فرضي الناس واصطلحوا، ودخلوا المدينة وكتب بذلك إلى أهل البصرة وأهل الكوفة، فمن لم يستطع أن يجيء فليوكل وكيلا.
Kitab Al Masahif Ibn Abu Dawud p. 45
In contrast, during the prophet’s time, there was no public treasury. Whatever revenues or other amounts were received were distributed immediately to the people. There were no salaries to be paid, and there were no state expenditures. Hence the need for the treasury at the public level was not felt. This was also the case during the reign of Abu Bakr (r. 632 – 634). Abu Bakr earmarked a house where all money was kept on receipt. As all money was distributed immediately, the treasury generally remained locked up. At the time of the death of Abu Bakr, it was claimed that there was only one dirham in the public treasury.
It wasn’t until the rule of Umar (r. 634 – 644) that the Central Treasury of Medina was established, with a designated treasury officer. Umar was depicted as being very strict on government use of the treasury. Umar used the government treasury predominately for the welfare of the people, as well as public works projects, and to pay government workers, soldiers, children, and the closest companions of the prophet a predesignated stipend. Umar also forbid government officials from receiving gifts, which he viewed as a form of bribery. Additionally, there was much debate regarding the ownership of conquered land. Umar was against distributing the land among the soldiers as war booty and instead was of the opinion that the land should stay with the previous owners and that any uninhabited land obtained would be the property of the state. Umar also had restrictions on the purchase of agricultural lands in conquered territories by the Arabs because he feared that this could cause the conquered people to be subjugated by Arabs.
Many of these precedents changed under the reign of Uthman. Uthman allowed himself, his family, and officials from being able to accept gifts. Uthman lifted the restriction against Arabs purchasing agricultural land from conquest, which led to the people who were conquered being exiled from their own lands. It was alleged that Uthman saw no issue with using the public treasury; however, he decided as there was no stipulation barring him otherwise. So Uthman made liberal grants from the public treasury to his inner circle of family and friends. Abdullah bin Arqam, who was in charge of the treasury at Madina, is documented to have resigned from his office in protest against Uthman’s policies and his utilization of public funds.
This dissatisfaction wasn’t a minority opinion among Muslims; even many of the closest companions to the prophet objected to Uthaman’s decisions and his conduct, including Alī ibn Abī Ṭālib, Ṭalḥa ibn ʿUbayd Allāh al-Taymī, Zubayr ibn al-Awwam, and the wife of the prophet, ʿĀʾisha bint Abī Bakr. Some went so far as calling for Uthman to step down because of his dealings and wasteful spending from the government treasury.
Protests from Cairo
The biggest discontent came from the people of Cairo, where an attempt was made to overthrow the existing governor appointed by Uthman, Abd Allah ibn Sa’d ibn Abi al-Sarh, who happened to also be his adopted brother. For background, Abd Allah ibn Sa’d was also one of the enemy combatants among the Ummayad that fought the prophet until the conquering of Mecca in 630 CE. According to Ibn Ishaq, in his book The Life of Muhammad – Sirat Rasul Allah. p. 550, the prophet was hoping Abd Allah ibn Sa’d would have been killed during the conquest after his capture, but because Uthman pleaded for his life, he was spared.
Uthman consulted his cousin Mu’awiya I, the governor of Syria, and his other cousin Marwan regarding the civil unrest in Egypt, as well as in Basra and Kufa. Both Mu’awiya I and Marwan were of the opinion that Uthman should deal harshly with the instigators calling for them to be killed or imprisoned. Uthman disagreed with such actions and wanted to work with Abd Allah ibn Sa’d on a solution. They attempted to pay a stipend to quell the unrest, but the people took that as Uthman an attempt at bribery.
The people in Cairo finally had enough and decided to descend upon Medina to demand that Uthman step down. So under the guise of the Hajj pilgrimage, a group of some 700 from Cairo, with another ~300 from Basra and Kufa, came to Uthman’s compound in Medina to protest. The head of the protestors was Muhammad ibn Abi Bakr, the son of Abu Bakr, the half-brother of ‘Aisha, and the stepson of Ali. Their demand was to have Uthman step down. Representatives of the Egyptian contingent wanted Ali to replace Uthaman as Calipha. Representatives of the contingent from Kufa wanted al-Zubayr as Caliph, and those from Basra wanted Talhah, but all three turned down the request.
Uthman settled with the protestors that while he would not step down, he would agree to replace the current ruler in Egypt, the adopted brother of Uthman, Abd Allah ibn Sa’d ibn Abi al-Sarh, with Muhammad ibn Abi Hudhayfa, who was the adopted son of Uthman. The protesters, not fully content with this agreement, realized that they were running out of time as they feared that as people returned from Hajj, they would face more opposition, so they reluctantly agreed to the terms and decided to head back to their homes.
On their journey back, they intercepted a messenger traveling quickly on horseback. The people got suspicious and detained the messenger and saw that he was a slave of Uthman, riding Uthman’s horse, carrying a letter with the seal of Uthman that was addressed to the governor of Egypt, Abd Allah ibn Sa’d ibn, to kill Muhammad, the son of Abu Bakr, and the rest of the protestors and imprison any people who object to these actions.
The people took the messenger and the letter and returned to Medina to show the people what Uthman had planned. Among the people were the companions of the prophet, including Ali, Talhah, Zubayr, Sa’ad, and ibn Massud. The companions of the prophet confronted Uthman regarding the letter. Uthman admitted that it was his slave, horse, and seal but that he did not write the letter nor command it to be written or delivered to Egypt. Upon analysis, they discovered that the letter was penned by Marwan, the cousin of Uthman. The companions demanded that Uthman turn over Marwan, but Uthman refused.
The Assasination of Uthman 656 CE
The people hearing of this conspiracy surrounded Uthman’s compound barring him and others in the home from accessing water. Uthman’s home was tall, and he could look down on the people to plead with them, but they were unrelenting. Ali attempted to send water to Uthman, which caused fights to break out. When the companions got word that the people are plotting to kill Uthman, they all sent their sons to protect Uthman. As the protests got more intense, arrows were shot, and some of the sons of the companions drew blood. Muhammad ibn Abi Bakr, who was leading the protest, feared that he would lose support for the protest if word got out that the sons of the companions have blood on their faces, so he convinced two of the protestors to climb onto the roof and assist him in assassinating Uthman. They agreed and snuck into his home and found him reading his Quran, Muhammad grabbed Uthman by the beard. When Uthman realized who he was, he stated, “What would your father (Abu Bakr) say if he could see you now.” This caused Muhammad to hesitate from striking. Uthman’s wife hearing the commotion, came into the room and put herself between Uthman and the assassins, only to have her fingers sliced off as the other two members slayed Uthman.
The Opposition from Aisha 656 CE
After the passing of Uthaman, the people agreed to make Ali the next Calipha. When Aisha, the widow of Muhammad, got word that Ali was nominated as Calipha, this caused her to get enraged. Historically it was known that the two of them have had a long history of bad blood. In retaliation, she, along with Zubayr and Talhah, wage a campaign against Ali. In 656 CE, they gather an army to confront the supporters of Ali in Basra, Iraq, where many of the inhabitants were in favor of Talhah being Calipha. Many Muslims were killed during this raid.
Ali gathered troops from Cairo and Kufa and marched to Basra to confront the army of ‘Aisha, Zubayr, and Talhah. When Ali arrived in Basra, the two parties attempted to negotiate. Aisha’s party demanded the removal of Ali from office and a council to elect his successor, with the hope that the Calipha go to either Zubayr or Talhah. Ali refused these terms, and after three days of failed negotiations, the two sides went to war in what is known as the Battle of the Camel. This battle does not end well for the party of Aisha, who suffered a bitter defeat that caused the death of both Zubayr and Talhah, as well as her camel. After the battle, Aisha was spared and escorted back to her home. Figures vary regarding the number killed from this uprising, but it is estimated that in total ~3,000 lives were lost.
The Opposition from Mu’awiya
After that, Mu’awiya, the governor of Syria, the son of Abī Sufyān, and the cousin of Uthman and Marwan, also desired to depose Ali and take the reign of Calipha. So he challenged Ali and his army in the Battle of Siffin in 657 CE. The battle caused the death of an estimated 25,000 supporters of Ali and 45,000 supporters of Mu’awiya. Mu’awiya realized he was not going to win the battle, so he had his men put verses of the Quran on their swords and called for a truce. Ali allowed Mu’waiaya to retain his governorship with the contingency he doesn’t challenge his status as Calipha. Mu’awiya never officially agreed to Ali as Calipha, with many of his constituents in Damascus already recognizing him as Calipha, but nevertheless, he agreed to stop fighting with Ali in an act of self-preservation.
The Kharijites, which were a group out of Basra and Kufa, were some of Ali’s strongest supporters. They were severely disgruntled that Ali was not harsher with Aisha and Mu’awiya and decided to turn on Ali. They attempted to wage war on Ali in the Battle of Nahrawan in 658 CE but were crushed, so a group of them devised a plan to assassinate him, Mu’waiaya, and Mu’awiya’s representative during the negotiations, Amr ibn al-As. As fate would have it, the assains failed to kill Mu’waiaya and Amr ibn al-As but were successful in killing Ali in 661 CE. With Ali out of the picture, Mu’waiaya declared himself Calipha of the Muslim umma.
Outraged by this, Ali’s oldest son Hasan sets out an army to fight Mu’awiya, except without the support from the Kharijites, he did not pose much of a threat to Mu’awiya. Mu’awiya, not wanting to make Hasan into a martyr, made a truce with Hasan telling him that he will pay him a fixed stipend and a promise that he would be the next Calipha after his passing. This leads to the seeds for the Second Fitna.
Second Fitna (680 – 692 CE)
The Death of Hasan 670 CE
The Second Fitna was triggered after the death of the first Ummayad Caliph Mu’awiya I, who told Ali’s oldest son, Hasan, that he would be the next Calipha after his passing. Mu’awiya had no plans of fulfilling his promise and instead poisoned Hasan in 670 CE. According to the historian As-Suyuti, Yazid made promised the wife of Hasan that if she poisoned Hasan, he would marry her and make her the wife of the Calipha. She agreed and poisoned Hasan, causing his death. When Hasan’s wife returned to collect on Yazid’s promise, he denounced her and her actions. Then in 676 CE, Mu’awiya appoints his son Yazid ibn Mu’awiya ibn Abi Sufyan as the next Calipha before his death in 680 CE.
The Death of Hussein 680 CE & Reign of Yazid (680-683)
Upon the succession of Yazid as Calipha, Hasan’s younger brother Hussein refused to pay allegiance to Yazid so he attempted to form an army to challenge Yazid, but on his way to Kufa with only about 70 men, his caravan was intercepted by a 1,000-strong army of Yazid. He was forced to head north and encamp in the plain of Karbala on 2 October, where a larger Umayyad army of 4,000 arrived soon afterwards. Negotiations failed after the Umayyad governor Ubayd Allah ibn Ziyad refused Husayn safe passage. A battle ensued in which Husayn was killed along with most of his relatives and companions, while his surviving family members were taken as prisoners. This is known as the Battle of Karbala and took place on October 680 CE.
Opposition in Mecca & ibn al-Zubayr (624 – 692 CE)
In addition to Husayn, there was another faction that objected to Yazid’s claim to Calipha, which came out of Mecca and Medina. This was led by the son of Zubayr, Abd Allah ibn al-Zubayr ibn al-Awwam, who wanted a selection process to determine the next Calipha. Yazid sent an army to suppress their rebellion. The army defeated the Medinese in the Battle of al-Harra in August 683 CE, and the city was sacked. The number of Medinan casualties incurred during the battle and immediate aftermath ranged from 180 to 700 members of the Ansar and Quraysh and 4,000 to 10,000 other Medinans. Afterward, Mecca was besieged for several weeks, causing the Ka’ba to be damaged. This was known as the first siege of Mecca. The siege ended, and the Syrian army withdrew in November 683 CE when it was announced that Yazid had died.
After Yazid’s death, ibn al-Zubayr declared himself Calipha and sought to rebuild the Ka’aba due to the damage it suffered. Ibn al-Zubayr’s reconstruction changed the original plan, incorporating supposed modifications that he claimed Muhammad himself wanted to make after conquering Mecca but decided not to because of a supposed lack of resources and because he didn’t want to offend the Quraish.
‘A’isha (Allah be pleased with her) reported: Allah’s Messenger may peace be upon him) said to me: Had your people not been unbelievers in the recent past (had they not quite recently accepted Islam), I would have demolished the Ka’ba and would have rebuilt it on the foundation (laid) by Ibrahim; for when the Quraish had built the Ka’ba, they reduced its (area), and I would also have built (a door) in the rear.
حَدَّثَنَا يَحْيَى بْنُ يَحْيَى، أَخْبَرَنَا أَبُو مُعَاوِيَةَ، عَنْ هِشَامِ بْنِ عُرْوَةَ، عَنْ أَبِيهِ، عَنْ عَائِشَةَ، قَالَتْ قَالَ لِي رَسُولُ اللَّهِ صلى الله عليه وسلم “ لَوْلاَ حَدَاثَةُ عَهْدِ قَوْمِكِ بِالْكُفْرِ لَنَقَضْتُ الْكَعْبَةَ وَلَجَعَلْتُهَا عَلَى أَسَاسِ إِبْرَاهِيمَ فَإِنَّ قُرَيْشًا حِينَ بَنَتِ الْبَيْتَ اسْتَقْصَرَتْ وَلَجَعَلْتُ لَهَا خَلْفًا ” .
Sahih Muslim 1333a
https://sunnah.com/muslim:1333a
See also: https://sunnah.com/muslim:1333c & https://sunnah.com/bukhari:1583
It isn’t clear how Yazid died, but after his death, his son Mu’awiya II was made Calipha but only reigned for a couple months before dying of an illness in 684 CE. Marwan (r. 683-684) took control and nominated himself Calipha after the death of Mu’awiya II. Marwan went on the offensive to regain Ummayad control over various regions swearing allegiance to ibn al-Zubayr, including The Battle of Marj Rahit in 684 CE, but Marwan’s reign did not last long as he died in 685 CE. The next Calipha to reign was his son Abd al-Malik ibn Marwan ibn al-Hakam.
The Rise of Abd al-Malik (b. 644 r. 685 – 705 CE)
Following a failed invasion of Iraq in 686 CE, Abd al-Malik focused on securing Syria before making further attempts to conquer the greater part of the Caliphate from his principal rival, the Mecca-based caliph Abd Allah ibn al-Zubayr. To protect more of his supporters from being swayed against him, he barred the people of Syria from performing Hajj, fearing they could be turned against him by the supporters of al-Zubayr. Some historians claim that this was the motivation for the building of the Dome of the Rock in Jerusalem. It is claimed that Abd al-Malik commissioned a young Ibn Shihab al-Zuhri to fabricate a Hadith that the prophet permitted pilgrimage to Jerusalem as a substitute for Mecca. This level of paranoia wasn’t unwarranted, as Abd al-Malik also had to quash a coup attempt in Damascus by his kinsman.
Additionally, during this time, he concluded an unfavorable truce with the reinvigorated Byzantine Empire in 689 CE and reincorporated into the army the rebellious Qaysi tribes of the Jazira (Upper Mesopotamia) in 691 CE. After that, he focused his energy on ibn al-Zubayr and conquering Mecca and Medina.
Abd al-Malik’s army was led by al-Hajjaj ibn Yusuf. From history, it does not seem like al-Hajjaj had much combative resistance from the people in Medina. So he was able to oppress and humiliate its people, including a number of remnants of the companions of the prophet, who he maimed and killed many.
Afterward, he encamped for several months in Ta’if, east of Mecca, and fought numerous skirmishes in Arafat. In March 692 CE, his forces besieged Mecca, and for six months, they cut off all supplies to Mecca in an attempt to starve its people as well as bombarding it with catapults killing the inhabitants who refused to deflect from ibn al-Zubayr. It is recorded that some stones from the catapult damaged the Ka’aba for the second time in the process. This event was known as the second siege of Mecca. Eventually, al-Hajjaj stormed Mecca and slaughtered of al-Zubayr and his remaining supporters. Al-Hajjaj sent al-Zubayr’s head to Abd al-Malik, while his body was displayed in a gibbet. Abd al-Malik then rebuilt the Ka’aba, this time back to its form as it was when he was living there as part of the Quraish before the modifications made by al-Zubayr, claiming that al-Zubayr fabricated the Hadith that the prophet wanted to modify the Ka’aba.
Abu Qaza’ah reported that while Abd al-Malik b. Marwan was circumambulating the Ka’ba he said: May Allah ruin Ibn Zubair that he lies in attributing to the Mother of the Faithful, as he says: I heard her stating that Allah’s Messenger (may peace be upon him) had said: ‘A’isha, if your people had not been new converts to Islam, I would have demolished the House and would have added (in it area) from the Hijr for your people have reduced the area from its foundations. Harith b. ‘Abdullah b. Abu Rabi’a (Allah be pleased with him) said: Commander of the Faithful, don’t say that, for I heard the Mother of the Faithful saying this, whereupon he said: If I had heard this before demolishing it, I would have left it in the state in which Ibn Zubair had built it.
وَحَدَّثَنِي مُحَمَّدُ بْنُ حَاتِمٍ، حَدَّثَنَا عَبْدُ اللَّهِ بْنُ بَكْرٍ السَّهْمِيُّ، حَدَّثَنَا حَاتِمُ بْنُ أَبِي، صَغِيرَةَ عَنْ أَبِي قَزَعَةَ، أَنَّ عَبْدَ الْمَلِكِ بْنَ مَرْوَانَ، بَيْنَمَا هُوَ يَطُوفُ بِالْبَيْتِ إِذْ قَالَ قَاتَلَ اللَّهُ ابْنَ الزُّبَيْرِ حَيْثُ يَكْذِبُ عَلَى أُمِّ الْمُؤْمِنِينَ يَقُولُ سَمِعْتُهَا تَقُولُ قَالَ رَسُولُ اللَّهِ صلى الله عليه وسلم “ يَا عَائِشَةُ لَوْلاَ حِدْثَانُ قَوْمِكِ بِالْكُفْرِ لَنَقَضْتُ الْبَيْتَ حَتَّى أَزِيدَ فِيهِ مِنَ الْحِجْرِ فَإِنَّ قَوْمَكِ قَصَّرُوا فِي الْبِنَاءِ ” . فَقَالَ الْحَارِثُ بْنُ عَبْدِ اللَّهِ بْنِ أَبِي رَبِيعَةَ لاَ تَقُلْ هَذَا يَا أَمِيرَ الْمُؤْمِنِينَ فَأَنَا سَمِعْتُ أُمَّ الْمُؤْمِنِينَ تُحَدِّثُ هَذَا . قَالَ لَوْ كُنْتُ سَمِعْتُهُ قَبْلَ أَنْ أَهْدِمَهُ لَتَرَكْتُهُ عَلَى مَا بَنَى ابْنُ الزُّبَيْرِ .
Sahih Muslim 1333i
https://sunnah.com/muslim:1333i
The historian al-Suyuti wrote in his book History of the Caliphs, “I remark if the crimes of Abdul Malik had been only the appointing of al-Hajjaj over the Muslims and the companions, bringing them into contempt and degrading them by death, stripes, reproach, and imprisonment – and verily he slew of the companions and the greatest of the Tabi’ieen (followers) what is beyond count, to say nothing of others besides them and struck the neck of Anas and others of the companions with a strike, intending thereby their humiliation,–then, for these alone, may God not have mercy upon him nor pardon him,”
Believers Killing Believers
This history of the ongoing civil war between Muslims creates a real challenge to the Traditionalist narrative because, according to the Quran, anyone who kills a believer on purpose is going to Hell.
[4:93] Anyone who kills a believer on purpose, his retribution is Hell, wherein he abides forever, GOD is angry with him, and condemns him, and has prepared for him a terrible retribution.
وَمَنْ يَقْتُلْ مُؤْمِنًا مُتَعَمِّدًا فَجَزَاؤُهُ جَهَنَّمُ خَالِدًا فِيهَا وَغَضِبَ اللَّهُ عَلَيْهِ وَلَعَنَهُ وَأَعَدَّ لَهُ عَذَابًا عَظِيمًا
Traditionalist view these groups were the best generations, with the understanding that each progressing generation would be worse off.
Narrated `Abdullah: The Prophet (ﷺ) said, “The best people are those of my generation, and then those who will come after them (the next generation), and then those who will come after them (i.e. the next generation), and then after them, there will come people whose witness will precede their oaths, and whose oaths will precede their witness.”
حَدَّثَنَا عَبْدَانُ، عَنْ أَبِي حَمْزَةَ، عَنِ الأَعْمَشِ، عَنْ إِبْرَاهِيمَ، عَنْ عَبِيدَةَ، عَنْ عَبْدِ اللَّهِ ـ رضى الله عنه ـ عَنِ النَّبِيِّ صلى الله عليه وسلم قَالَ “ خَيْرُ النَّاسِ قَرْنِي، ثُمَّ الَّذِينَ يَلُونَهُمْ، ثُمَّ الَّذِينَ يَلُونَهُمْ، ثُمَّ يَجِيءُ مِنْ بَعْدِهِمْ قَوْمٌ تَسْبِقُ شَهَادَتُهُمْ أَيْمَانَهُمْ وَأَيْمَانُهُمْ شَهَادَتَهُمْ ”.
Sahih al-Bukhari 6429
https://sunnah.com/bukhari:6429
See also: https://sunnah.com/muslim:2536
How does one convince believers to kill other believers? Since such a concept cannot be found in the Quran, people resorted to Hadith, where it is claimed that the prophet supposedly commanded his umma to kill any objectors to the Caliph and their followers.
Lying According to Hadith
The following Sahih Hadith from Tirmidhi and Muslim explain that there are three instances when it is permissible for a person to lie.
- To please one’s wife
- During war
- To bring peace between people
Asma bint Yazid narrated that the Messenger of Allah said: “it is not lawful to lie except in three cases: Something the man tells his wife to please her, to lie during war, and to lie in order to bring peace between the people.”
حَدَّثَنَا مُحَمَّدُ بْنُ بَشَّارٍ، حَدَّثَنَا أَبُو أَحْمَدَ الزُّبَيْرِيُّ، حَدَّثَنَا سُفْيَانُ، ح قَالَ وَحَدَّثَنَا مَحْمُودُ بْنُ غَيْلاَنَ، حَدَّثَنَا بِشْرُ بْنُ السَّرِيِّ، وَأَبُو أَحْمَدَ قَالاَ حَدَّثَنَا سُفْيَانُ، عَنْ عَبْدِ اللَّهِ بْنِ عُثْمَانَ بْنِ خُثَيْمٍ، عَنْ شَهْرِ بْنِ حَوْشَبٍ، عَنْ أَسْمَاءَ بِنْتِ يَزِيدَ، قَالَتْ قَالَ رَسُولُ اللَّهِ صلى الله عليه وسلم ” لاَ يَحِلُّ الْكَذِبُ إِلاَّ فِي ثَلاَثٍ يُحَدِّثُ الرَّجُلُ امْرَأَتَهُ لِيُرْضِيَهَا وَالْكَذِبُ فِي الْحَرْبِ وَالْكَذِبُ لِيُصْلِحَ بَيْنَ النَّاسِ ” . وَقَالَ مَحْمُودٌ فِي حَدِيثِهِ ” لاَ يَصْلُحُ الْكَذِبُ إِلاَّ فِي ثَلاَثٍ ” . قَالَ أَبُو عِيسَى هَذَا حَدِيثٌ حَسَنٌ لاَ نَعْرِفُهُ مِنْ حَدِيثِ أَسْمَاءَ إِلاَّ مِنْ حَدِيثِ ابْنِ خُثَيْمٍ .
وَرَوَى دَاوُدُ بْنُ أَبِي هِنْدٍ، هَذَا الْحَدِيثَ عَنْ شَهْرِ بْنِ حَوْشَبٍ، عَنِ النَّبِيِّ صلى الله عليه وسلم وَلَمْ يَذْكُرْ فِيهِ عَنْ أَسْمَاءَ . حَدَّثَنَا بِذَلِكَ مُحَمَّدُ بْنُ الْعَلاَءِ أَبُو كُرَيْبٍ حَدَّثَنَا ابْنُ أَبِي زَائِدَةَ عَنْ دَاوُدَ بْنِ أَبِي هِنْدٍ . وَفِي الْبَابِ عَنْ أَبِي بَكْرٍ .
Jami` at-Tirmidhi 1939
https://sunnah.com/tirmidhi:1939
Umm Kulthum bint ‘Uqbah narrated that the Messenger of Allah said: “One who brings peace between people is not a liar, he says something good, or reports something good.”
حَدَّثَنَا أَحْمَدُ بْنُ مَنِيعٍ، حَدَّثَنَا إِسْمَاعِيلُ بْنُ إِبْرَاهِيمَ، عَنْ مَعْمَرٍ، عَنِ الزُّهْرِيِّ، عَنْ حُمَيْدِ بْنِ عَبْدِ الرَّحْمَنِ، عَنْ أُمِّهِ أُمِّ كُلْثُومٍ بِنْتِ عُقْبَةَ، قَالَتْ سَمِعْتُ رَسُولَ اللَّهِ صلى الله عليه وسلم يَقُولُ “ لَيْسَ بِالْكَاذِبِ مَنْ أَصْلَحَ بَيْنَ النَّاسِ فَقَالَ خَيْرًا أَوْ نَمَى خَيْرًا ” . قَالَ أَبُو عِيسَى هَذَا حَدِيثٌ حَسَنٌ صَحِيحٌ .
Jami` at-Tirmidhi 1938
https://sunnah.com/tirmidhi:1938
Humaid b. ‘Abd al-Rahman b. ‘Auf reported that his mother Umm Kulthum daughter of ‘Uqba b. Abu Mu’ait, and she was one amongst the first emigrants who pledged allegiance to Allah’s Apostle (ﷺ), as saying that she heard Allah’s Messenger (ﷺ) as saying: A liar is not one who tries to bring reconciliation amongst people and speaks good (in order to avert dispute), or he conveys good. Ibn Shihab said he did not hear that exemption was granted in anything what the people speak as lie but in three cases: in battle, for bringing reconciliation amongst persons and the narration of the words of the husband to his wife, and the narration of the words of a wife to her husband (in a twisted form in order to bring reconciliation between them).
حَدَّثَنِي حَرْمَلَةُ بْنُ يَحْيَى، أَخْبَرَنَا ابْنُ وَهْبٍ، أَخْبَرَنِي يُونُسُ، عَنِ ابْنِ شِهَابٍ، أَخْبَرَنِي حُمَيْدُ بْنُ عَبْدِ الرَّحْمَنِ بْنِ عَوْفٍ، أَنَّ أُمَّهُ أُمَّ كُلْثُومٍ بِنْتَ عُقْبَةَ بْنِ أَبِي مُعَيْطٍ، وَكَانَتْ، مِنَ الْمُهَاجِرَاتِ الأُوَلِ اللاَّتِي بَايَعْنَ النَّبِيَّ صلى الله عليه وسلم أَخْبَرَتْهُ أَنَّهَا سَمِعَتْ رَسُولَ اللَّهِ صلى الله عليه وسلم وَهُوَ يَقُولُ “ لَيْسَ الْكَذَّابُ الَّذِي يُصْلِحُ بَيْنَ النَّاسِ وَيَقُولُ خَيْرًا وَيَنْمِي خَيْرًا ” . قَالَ ابْنُ شِهَابٍ وَلَمْ أَسْمَعْ يُرَخَّصُ فِي شَىْءٍ مِمَّا يَقُولُ النَّاسُ كَذِبٌ إِلاَّ فِي ثَلاَثٍ الْحَرْبُ وَالإِصْلاَحُ بَيْنَ النَّاسِ وَحَدِيثُ الرَّجُلِ امْرَأَتَهُ وَحَدِيثُ الْمَرْأَةِ زَوْجَهَا .
Sahih Muslim 2605a
https://sunnah.com/muslim:2605a
Lying According to Quran
The Quran advocates for people to be honest, trustworthy, and to keep their word. (4:135, 5:8, 23:8. 70:32). Nowhere in the Quran does it make it permissible to tell a lie. The only incident that comes to mind is the example of Abraham, who destroyed the idols and, when asked, said that the big one did it.
[21:59] They said, “Whoever did this to our gods is really a transgressor.”
[21:60] They said, “We heard a youth threaten them; he is called Abraham.”
[21:61] They said, “Bring him before the eyes of all the people, that they may bear witness.”
[21:62] They said, “Did you do this to our gods, O Abraham?”
[21:63] He said, “It is that big one who did it. Go ask them, if they can speak.”
[21:64] They were taken aback, and said to themselves, “Indeed, you are the ones who have been transgressing.”
[21:65] Yet, they reverted to their old ideas: “You know full well that these cannot speak.”
But this was not meant to be dishonest and shift the blame for his action, but to prove a point because they knew that their statutes were incapable of such tasks. This is similar to Abraham’s dialogue with his people when considering his Lord.
[6:74] Recall that Abraham said to his father Ãzer, “How could you worship statues as gods? I see that you and your people have gone far astray.”
[6:75] We showed Abraham the marvels of the heavens and the earth, and blessed him with certainty:
[6:76] When the night fell, he saw a shining planet. “Maybe this is my Lord,” he said. When it disappeared, he said, “I do not like (gods) that disappear.”
[6:77] When he saw the moon rising, he said, “Maybe this is my Lord!” When it disappeared, he said, “Unless my Lord guides me, I will be with the strayers.”
[6:78] When he saw the sun rising, he said, “This must be my Lord. This is the biggest.” But when it set, he said, “O my people, I denounce your idolatry.
[6:79] “I have devoted myself absolutely to the One who initiated the heavens and the earth; I will never be an idol worshiper.”
[6:80] His people argued with him. He said, “Do you argue with me about GOD, after He has guided me? I have no fear of the idols you set up. Nothing can happen to me, unless my Lord wills it. My Lord’s knowledge encompasses all things. Would you not take heed?
[6:81] “Why should I fear your idols? It is you who should be afraid, since you worship instead of GOD idols that are utterly powerless to help you. Which side is more deserving of security, if you know?”
Obviously, Abraham knew that the planet, moon, and sun were not his Lord, but by making these assessments, he could demonstrate his point through logic and reason.
Implications of Lying based on Hadith
According to the understanding of Hadith, regarding when it is permissible to lie, the real problem is in the second and third incidents, where lying can be justified for the sake of war or unity. It doesn’t take much imagination to see how such reasoning can provide individuals with carte-blanch cover to justify lying under these excuses. How many Hadith have been fabricated by individuals who took it upon themselves to resolve a dispute by constructing a Hadith to settle an argument?
Kill the supporters and the contender to the Caliph
So it is not a surprise that individuals who wanted to rally support would fabricate Hadith to convince believers to kill other believers if it was for the sake of unity. From this, we see numerous Hadith advocating for killing believers who do not swear allegiance to the right Calipha or challenge their status. This is how you convince the Muslim masses that it is righteous to kill other believers.
[35:8] Note the one whose evil work is adorned in his eyes, until he thinks that it is righteous. GOD thus sends astray whoever wills (to go astray), and He guides whoever wills (to be guided). Therefore, do not grieve over them. GOD is fully aware of everything they do.
أَفَمَنْ زُيِّنَ لَهُ سُوءُ عَمَلِهِ فَرَآهُ حَسَنًا فَإِنَّ اللَّهَ يُضِلُّ مَنْ يَشَاءُ وَيَهْدِي مَنْ يَشَاءُ فَلَا تَذْهَبْ نَفْسُكَ عَلَيْهِمْ حَسَرَاتٍ إِنَّ اللَّهَ عَلِيمٌ بِمَا يَصْنَعُونَ
Below are some of the Hadith that advocate for killing other believers.
In this Sahih al-Bukhari 6830, it discusses a narrative that when Abu Bakr was nominated as Caliph, some of the Muhajirin had objections and wanted Sad bin ‘Ubada as their Calipha. Hearing of this, Abu Bakr gives them a fiery speech that won their support, at which put Sad bin ‘Ubada to death.
Narrated Ibn Abbas: I used to teach (the Qur’an to) some people of the Muhajirin (emigrants), among whom there was Abdur Rahman bin Auf. While I was in his house at Mina, and he was with Umar bin Al-Khattab during Umar’s last Hajj, Abdur-Rahman came to me and said, “Would that you had seen the man who came today to the Chief of the Believers (Umar), saying, ‘O Chief of the Believers! What do you think about so-and-so who says, ‘If Umar should die, I will give the pledge of allegiance to such-and-such person, as by Allah, the pledge of allegiance to Abu Bakr was nothing but a prompt sudden action which got established afterwards.’ Umar became angry and then said, ‘Allah willing, I will stand before the people tonight and warn them against those people who want to deprive the others of their rights (the question of rulership). Abdur-Rahman said, “I said, ‘O Chief of the believers! Do not do that, for the season of Hajj gathers the riff-raff and the rubble, and it will be they who will gather around you when you stand to address the people. And I am afraid that you will get up and say something, and some people will spread your statement and may not say what you have actually said and may not understand its meaning, and may interpret it incorrectly, so you should wait till you reach Medina, as it is the place of emigration and the place of Prophet’s Traditions, and there you can come in touch with the learned and noble people, and tell them your ideas with confidence; and the learned people will understand your statement and put it in its proper place.’ On that, Umar said, ‘By Allah! Allah willing, I will do this in the first speech I will deliver before the people in Medina.” Ibn Abbas added: We reached Medina by the end of the month of Dhul-Hijja, and when it was Friday, we went quickly (to the mosque) as soon as the sun had declined, and I saw Said bin Zaid bin Amr bin Nufail sitting at the corner of the pulpit, and I too sat close to him so that my knee was touching his knee, and after a short while Umar bin Al-Khattab came out, and when I saw him coming towards us, I said to Said bin Zaid bin Amr bin Nufail “Today Umar will say such a thing as he has never said since he was chosen as Caliph.” Said denied my statement with astonishment and said, “What thing do you expect Umar to say the like of which he has never said before?” In the meantime, Umar sat on the pulpit and when the callers for the prayer had finished their call, Umar stood up, and having glorified and praised Allah as He deserved, he said, “Now then, I am going to tell you something which (Allah) has written for me to say. I do not know; perhaps it portends my death, so whoever understands and remembers it, must narrate it to the others wherever his mount takes him, but if somebody is afraid that he does not understand it, then it is unlawful for him to tell lies about me. Allah sent Muhammad with the Truth and revealed the Holy Book to him, and among what Allah revealed, was the Verse of the Rajam (the stoning of married person (male & female) who commits illegal sexual intercourse, and we did recite this Verse and understood and memorized it. Allah’s Messenger (ﷺ) did carry out the punishment of stoning, and so did we after him. I am afraid that after a long time has passed, somebody will say, ‘By Allah, we do not find the Verse of the Rajam in Allah’s Book,’ and thus they will go astray by leaving an obligation which Allah has revealed. And the punishment of the Rajam is to be inflicted to any married person (male & female), who commits illegal sexual intercourse, if the required evidence is available or there is conception or confession. And then we used to recite among the Verses in Allah’s Book: ‘O people! Do not claim to be the offspring of other than your fathers, as it is disbelief (unthankfulness) on your part that you claim to be the offspring of other than your real father.’ Then Allah’s Messenger (ﷺ) said, ‘Do not praise me excessively as Jesus, son of Marry was praised, but call me Allah’s Slave and His Apostles.’ (O people!) I have been informed that a speaker amongst you says, ‘By Allah, if Umar should die, I will give the pledge of allegiance to such-and-such person.’ One should not deceive oneself by saying that the pledge of allegiance given to Abu Bakr was given suddenly and it was successful. No doubt, it was like that, but Allah saved (the people) from its evil, and there is none among you who has the qualities of Abu Bakr. Remember that whoever gives the pledge of allegiance to anybody among you without consulting the other Muslims, neither that person, nor the person to whom the pledge of allegiance was given, are to be supported, lest they both should be killed. And no doubt after the death of the Prophet (ﷺ) we were informed that the Ansar disagreed with us and gathered in the shed of Bani Sada. Ali and Zubair and whoever was with them, opposed us, while the emigrants gathered with Abu Bakr. I said to Abu Bakr, ‘Let’s go to these Ansari brothers of ours.’ So we set out seeking them, and when we approached them, two pious men of theirs met us and informed us of the final decision of the Ansar, and said, ‘O group of Muhajirin (emigrants)! Where are you going?’ We replied, ‘We are going to these Ansari brothers of ours.’ They said to us, ‘You shouldn’t go near them. Carry out whatever we have already decided.’ I said, ‘By Allah, we will go to them.’ And so we proceeded until we reached them at the shed of Bani Sada. Behold! There was a man sitting amongst them and wrapped in something. I asked, ‘Who is that man?’ They said, ‘He is Sad bin ‘Ubada.’ I asked, ‘What is wrong with him?’ They said, ‘He is sick.’ After we sat for a while, the Ansar’s speaker said, ‘None has the right to be worshipped but Allah,’ and praising Allah as He deserved, he added, ‘To proceed, we are Allah’s Ansar (helpers) and the majority of the Muslim army, while you, the emigrants, are a small group and some people among you came with the intention of preventing us from practicing this matter (of caliphate) and depriving us of it.’ When the speaker had finished, I intended to speak as I had prepared a speech which I liked and which I wanted to deliver in the presence of Abu Bakr, and I used to avoid provoking him. So, when I wanted to speak, Abu Bakr said, ‘Wait a while.’ I disliked to make him angry. So Abu Bakr himself gave a speech, and he was wiser and more patient than I. By Allah, he never missed a sentence that I liked in my own prepared speech, but he said the like of it or better than it spontaneously. After a pause he said, ‘O Ansar! You deserve all (the qualities that you have attributed to yourselves, but this question (of Caliphate) is only for the Quraish as they are the best of the Arabs as regards descent and home, and I am pleased to suggest that you choose either of these two men, so take the oath of allegiance to either of them as you wish. And then Abu Bakr held my hand and Abu Ubaida bin al-Jarrah’s hand who was sitting amongst us. I hated nothing of what he had said except that proposal, for by Allah, I would rather have my neck chopped off as expiator for a sin than become the ruler of a nation, one of whose members is Abu Bakr, unless at the time of my death my own-self suggests something I don’t feel at present.’ And then one of the Ansar said, ‘I am the pillar on which the camel with a skin disease (eczema) rubs itself to satisfy the itching (i.e., I am a noble), and I am as a high-class palm tree! O Quraish. There should be one ruler from us and one from you.’ Then there was a hue and cry among the gathering and their voices rose so that I was afraid there might be great disagreement, so I said, ‘O Abu Bakr! Hold your hand out.’ He held his hand out and I pledged allegiance to him, and then all the emigrants gave the Pledge of allegiance and so did the Ansar afterwards. And so we became victorious over Sad bin Ubada (whom Al-Ansar wanted to make a ruler). One of the Ansar said, ‘You have killed Sad bin Ubada.’ I replied, ‘Allah has killed Sad bin Ubada.’ `Umar added, “By Allah, apart from the great tragedy that had happened to us (i.e. the death of the Prophet), there was no greater problem than the allegiance pledged to Abu Bakr because we were afraid that if we left the people, they might give the Pledge of allegiance after us to one of their men, in which case we would have given them our consent for something against our real wish, or would have opposed them and caused great trouble. So if any person gives the Pledge of allegiance to somebody (to become a Caliph) without consulting the other Muslims, then the one he has selected should not be granted allegiance, lest both of them should be killed.”
حَدَّثَنَا عَبْدُ الْعَزِيزِ بْنُ عَبْدِ اللَّهِ، حَدَّثَنِي إِبْرَاهِيمُ بْنُ سَعْدٍ، عَنْ صَالِحٍ، عَنِ ابْنِ شِهَابٍ، عَنْ عُبَيْدِ اللَّهِ بْنِ عَبْدِ اللَّهِ بْنِ عُتْبَةَ بْنِ مَسْعُودٍ، عَنِ ابْنِ عَبَّاسٍ، قَالَ كُنْتُ أُقْرِئُ رِجَالاً مِنَ الْمُهَاجِرِينَ مِنْهُمْ عَبْدُ الرَّحْمَنِ بْنُ عَوْفٍ، فَبَيْنَمَا أَنَا فِي مَنْزِلِهِ بِمِنًى، وَهْوَ عِنْدَ عُمَرَ بْنِ الْخَطَّابِ فِي آخِرِ حَجَّةٍ حَجَّهَا، إِذْ رَجَعَ إِلَىَّ عَبْدُ الرَّحْمَنِ فَقَالَ لَوْ رَأَيْتَ رَجُلاً أَتَى أَمِيرَ الْمُؤْمِنِينَ الْيَوْمَ فَقَالَ يَا أَمِيرَ الْمُؤْمِنِينَ هَلْ لَكَ فِي فُلاَنٍ يَقُولُ لَوْ قَدْ مَاتَ عُمَرُ لَقَدْ بَايَعْتُ فُلاَنًا، فَوَاللَّهِ مَا كَانَتْ بَيْعَةُ أَبِي بَكْرٍ إِلاَّ فَلْتَةً، فَتَمَّتْ. فَغَضِبَ عُمَرُ ثُمَّ قَالَ إِنِّي إِنْ شَاءَ اللَّهُ لَقَائِمٌ الْعَشِيَّةَ فِي النَّاسِ، فَمُحَذِّرُهُمْ هَؤُلاَءِ الَّذِينَ يُرِيدُونَ أَنْ يَغْصِبُوهُمْ أُمُورَهُمْ. قَالَ عَبْدُ الرَّحْمَنِ فَقُلْتُ يَا أَمِيرَ الْمُؤْمِنِينَ لاَ تَفْعَلْ فَإِنَّ الْمَوْسِمَ يَجْمَعُ رَعَاعَ النَّاسِ وَغَوْغَاءَهُمْ، فَإِنَّهُمْ هُمُ الَّذِينَ يَغْلِبُونَ عَلَى قُرْبِكَ حِينَ تَقُومُ فِي النَّاسِ، وَأَنَا أَخْشَى أَنْ تَقُومَ فَتَقُولَ مَقَالَةً يُطَيِّرُهَا عَنْكَ كُلُّ مُطَيِّرٍ، وَأَنْ لاَ يَعُوهَا، وَأَنْ لاَ يَضَعُوهَا عَلَى مَوَاضِعِهَا، فَأَمْهِلْ حَتَّى تَقْدَمَ الْمَدِينَةَ فَإِنَّهَا دَارُ الْهِجْرَةِ وَالسُّنَّةِ، فَتَخْلُصَ بِأَهْلِ الْفِقْهِ وَأَشْرَافِ النَّاسِ، فَتَقُولَ مَا قُلْتَ مُتَمَكِّنًا، فَيَعِي أَهْلُ الْعِلْمِ مَقَالَتَكَ، وَيَضَعُونَهَا عَلَى مَوَاضِعِهَا. فَقَالَ عُمَرُ أَمَا وَاللَّهِ إِنْ شَاءَ اللَّهُ لأَقُومَنَّ بِذَلِكَ أَوَّلَ مَقَامٍ أَقُومُهُ بِالْمَدِينَةِ. قَالَ ابْنُ عَبَّاسٍ فَقَدِمْنَا الْمَدِينَةَ فِي عَقِبِ ذِي الْحَجَّةِ، فَلَمَّا كَانَ يَوْمُ الْجُمُعَةِ عَجَّلْنَا الرَّوَاحَ حِينَ زَاغَتِ الشَّمْسُ، حَتَّى أَجِدَ سَعِيدَ بْنَ زَيْدِ بْنِ عَمْرِو بْنِ نُفَيْلٍ جَالِسًا إِلَى رُكْنِ الْمِنْبَرِ، فَجَلَسْتُ حَوْلَهُ تَمَسُّ رُكْبَتِي رُكْبَتَهُ، فَلَمْ أَنْشَبْ أَنْ خَرَجَ عُمَرُ بْنُ الْخَطَّابِ، فَلَمَّا رَأَيْتُهُ مُقْبِلاً قُلْتُ لِسَعِيدِ بْنِ زَيْدِ بْنِ عَمْرِو بْنِ نُفَيْلٍ، لَيَقُولَنَّ الْعَشِيَّةَ مَقَالَةً لَمْ يَقُلْهَا مُنْذُ اسْتُخْلِفَ، فَأَنْكَرَ عَلَىَّ وَقَالَ مَا عَسَيْتَ أَنْ يَقُولَ مَا لَمْ يَقُلْ. قَبْلَهُ فَجَلَسَ عُمَرُ عَلَى الْمِنْبَرِ، فَلَمَّا سَكَتَ الْمُؤَذِّنُونَ قَامَ فَأَثْنَى عَلَى اللَّهِ بِمَا هُوَ أَهْلُهُ قَالَ أَمَّا بَعْدُ فَإِنِّي قَائِلٌ لَكُمْ مَقَالَةً قَدْ قُدِّرَ لِي أَنْ أَقُولَهَا، لاَ أَدْرِي لَعَلَّهَا بَيْنَ يَدَىْ أَجَلِي، فَمَنْ عَقَلَهَا وَوَعَاهَا فَلْيُحَدِّثْ بِهَا حَيْثُ انْتَهَتْ بِهِ رَاحِلَتُهُ، وَمَنْ خَشِيَ أَنْ لاَ يَعْقِلَهَا فَلاَ أُحِلُّ لأَحَدٍ أَنْ يَكْذِبَ عَلَىَّ، إِنَّ اللَّهَ بَعَثَ مُحَمَّدًا صلى الله عليه وسلم بِالْحَقِّ وَأَنْزَلَ عَلَيْهِ الْكِتَابَ فَكَانَ مِمَّا أَنْزَلَ اللَّهُ آيَةُ الرَّجْمِ، فَقَرَأْنَاهَا وَعَقَلْنَاهَا وَوَعَيْنَاهَا، رَجَمَ رَسُولُ اللَّهِ صلى الله عليه وسلم وَرَجَمْنَا بَعْدَهُ، فَأَخْشَى إِنْ طَالَ بِالنَّاسِ زَمَانٌ أَنْ يَقُولَ قَائِلٌ وَاللَّهِ مَا نَجِدُ آيَةَ الرَّجْمِ فِي كِتَابِ اللَّهِ، فَيَضِلُّوا بِتَرْكِ فَرِيضَةٍ أَنْزَلَهَا اللَّهُ، وَالرَّجْمُ فِي كِتَابِ اللَّهِ حَقٌّ عَلَى مَنْ زَنَى إِذَا أُحْصِنَ مِنَ الرِّجَالِ وَالنِّسَاءِ، إِذَا قَامَتِ الْبَيِّنَةُ أَوْ كَانَ الْحَبَلُ أَوْ الاِعْتِرَافُ، ثُمَّ إِنَّا كُنَّا نَقْرَأُ فِيمَا نَقْرَأُ مِنْ كِتَابِ اللَّهِ أَنْ لاَ تَرْغَبُوا عَنْ آبَائِكُمْ، فَإِنَّهُ كُفْرٌ بِكُمْ أَنْ تَرْغَبُوا عَنْ آبَائِكُمْ، أَوْ إِنَّ كُفْرًا بِكُمْ أَنْ تَرْغَبُوا عَنْ آبَائِكُمْ، أَلاَ ثُمَّ إِنَّ رَسُولَ اللَّهِ صلى الله عليه وسلم قَالَ “ لاَ تُطْرُونِي كَمَا أُطْرِيَ عِيسَى ابْنُ مَرْيَمَ وَقُولُوا عَبْدُ اللَّهِ وَرَسُولُهُ ”. ثُمَّ إِنَّهُ بَلَغَنِي أَنَّ قَائِلاً مِنْكُمْ يَقُولُ وَاللَّهِ لَوْ مَاتَ عُمَرُ بَايَعْتُ فُلاَنًا. فَلاَ يَغْتَرَّنَّ امْرُؤٌ أَنْ يَقُولَ إِنَّمَا كَانَتْ بَيْعَةُ أَبِي بَكْرٍ فَلْتَةً وَتَمَّتْ أَلاَ وَإِنَّهَا قَدْ كَانَتْ كَذَلِكَ وَلَكِنَّ اللَّهَ وَقَى شَرَّهَا، وَلَيْسَ مِنْكُمْ مَنْ تُقْطَعُ الأَعْنَاقُ إِلَيْهِ مِثْلُ أَبِي بَكْرٍ، مَنْ بَايَعَ رَجُلاً عَنْ غَيْرِ مَشُورَةٍ مِنَ الْمُسْلِمِينَ فَلاَ يُبَايَعُ هُوَ وَلاَ الَّذِي بَايَعَهُ تَغِرَّةً أَنْ يُقْتَلاَ، وَإِنَّهُ قَدْ كَانَ مِنْ خَبَرِنَا حِينَ تَوَفَّى اللَّهُ نَبِيَّهُ صلى الله عليه وسلم إِلاَّ أَنَّ الأَنْصَارَ خَالَفُونَا وَاجْتَمَعُوا بِأَسْرِهِمْ فِي سَقِيفَةِ بَنِي سَاعِدَةَ، وَخَالَفَ عَنَّا عَلِيٌّ وَالزُّبَيْرُ وَمَنْ مَعَهُمَا، وَاجْتَمَعَ الْمُهَاجِرُونَ إِلَى أَبِي بَكْرٍ فَقُلْتُ لأَبِي بَكْرٍ يَا أَبَا بَكْرٍ انْطَلِقْ بِنَا إِلَى إِخْوَانِنَا هَؤُلاَءِ مِنَ الأَنْصَارِ. فَانْطَلَقْنَا نُرِيدُهُمْ فَلَمَّا دَنَوْنَا مِنْهُمْ لَقِيَنَا مِنْهُمْ رَجُلاَنِ صَالِحَانِ، فَذَكَرَا مَا تَمَالَى عَلَيْهِ الْقَوْمُ فَقَالاَ أَيْنَ تُرِيدُونَ يَا مَعْشَرَ الْمُهَاجِرِينَ فَقُلْنَا نُرِيدُ إِخْوَانَنَا هَؤُلاَءِ مِنَ الأَنْصَارِ. فَقَالاَ لاَ عَلَيْكُمْ أَنْ لاَ تَقْرَبُوهُمُ اقْضُوا أَمْرَكُمْ. فَقُلْتُ وَاللَّهِ لَنَأْتِيَنَّهُمْ. فَانْطَلَقْنَا حَتَّى أَتَيْنَاهُمْ فِي سَقِيفَةِ بَنِي سَاعِدَةَ، فَإِذَا رَجُلٌ مُزَمَّلٌ بَيْنَ ظَهْرَانَيْهِمْ فَقُلْتُ مَنْ هَذَا فَقَالُوا هَذَا سَعْدُ بْنُ عُبَادَةَ. فَقُلْتُ مَا لَهُ قَالُوا يُوعَكُ. فَلَمَّا جَلَسْنَا قَلِيلاً تَشَهَّدَ خَطِيبُهُمْ، فَأَثْنَى عَلَى اللَّهِ بِمَا هُوَ أَهْلُهُ ثُمَّ قَالَ أَمَّا بَعْدُ فَنَحْنُ أَنْصَارُ اللَّهِ وَكَتِيبَةُ الإِسْلاَمِ، وَأَنْتُمْ مَعْشَرَ الْمُهَاجِرِينَ رَهْطٌ، وَقَدْ دَفَّتْ دَافَّةٌ مِنْ قَوْمِكُمْ، فَإِذَا هُمْ يُرِيدُونَ أَنْ يَخْتَزِلُونَا مِنْ أَصْلِنَا وَأَنْ يَحْضُنُونَا مِنَ الأَمْرِ. فَلَمَّا سَكَتَ أَرَدْتُ أَنْ أَتَكَلَّمَ وَكُنْتُ زَوَّرْتُ مَقَالَةً أَعْجَبَتْنِي أُرِيدُ أَنْ أُقَدِّمَهَا بَيْنَ يَدَىْ أَبِي بَكْرٍ، وَكُنْتُ أُدَارِي مِنْهُ بَعْضَ الْحَدِّ، فَلَمَّا أَرَدْتُ أَنْ أَتَكَلَّمَ قَالَ أَبُو بَكْرٍ عَلَى رِسْلِكَ. فَكَرِهْتُ أَنْ أُغْضِبَهُ، فَتَكَلَّمَ أَبُو بَكْرٍ فَكَانَ هُوَ أَحْلَمَ مِنِّي وَأَوْقَرَ، وَاللَّهِ مَا تَرَكَ مِنْ كَلِمَةٍ أَعْجَبَتْنِي فِي تَزْوِيرِي إِلاَّ قَالَ فِي بَدِيهَتِهِ مِثْلَهَا أَوْ أَفْضَلَ مِنْهَا حَتَّى سَكَتَ فَقَالَ مَا ذَكَرْتُمْ فِيكُمْ مِنْ خَيْرٍ فَأَنْتُمْ لَهُ أَهْلٌ، وَلَنْ يُعْرَفَ هَذَا الأَمْرُ إِلاَّ لِهَذَا الْحَىِّ مِنْ قُرَيْشٍ، هُمْ أَوْسَطُ الْعَرَبِ نَسَبًا وَدَارًا، وَقَدْ رَضِيتُ لَكُمْ أَحَدَ هَذَيْنِ الرَّجُلَيْنِ، فَبَايِعُوا أَيَّهُمَا شِئْتُمْ. فَأَخَذَ بِيَدِي وَبِيَدِ أَبِي عُبَيْدَةَ بْنِ الْجَرَّاحِ وَهْوَ جَالِسٌ بَيْنَنَا، فَلَمْ أَكْرَهْ مِمَّا قَالَ غَيْرَهَا، كَانَ وَاللَّهِ أَنْ أُقَدَّمَ فَتُضْرَبَ عُنُقِي لاَ يُقَرِّبُنِي ذَلِكَ مِنْ إِثْمٍ، أَحَبَّ إِلَىَّ مِنْ أَنْ أَتَأَمَّرَ عَلَى قَوْمٍ فِيهِمْ أَبُو بَكْرٍ، اللَّهُمَّ إِلاَّ أَنْ تُسَوِّلَ إِلَىَّ نَفْسِي عِنْدَ الْمَوْتِ شَيْئًا لاَ أَجِدُهُ الآنَ. فَقَالَ قَائِلٌ مِنَ الأَنْصَارِ أَنَا جُذَيْلُهَا الْمُحَكَّكُ، وَعُذَيْقُهَا الْمُرَجَّبُ، مِنَّا أَمِيرٌ، وَمِنْكُمْ أَمِيرٌ، يَا مَعْشَرَ قُرَيْشٍ. فَكَثُرَ اللَّغَطُ، وَارْتَفَعَتِ الأَصْوَاتُ حَتَّى فَرِقْتُ مِنَ الاِخْتِلاَفِ. فَقُلْتُ ابْسُطْ يَدَكَ يَا أَبَا بَكْرٍ. فَبَسَطَ يَدَهُ فَبَايَعْتُهُ، وَبَايَعَهُ الْمُهَاجِرُونَ، ثُمَّ بَايَعَتْهُ الأَنْصَارُ، وَنَزَوْنَا عَلَى سَعْدِ بْنِ عُبَادَةَ فَقَالَ قَائِلٌ مِنْهُمْ قَتَلْتُمْ سَعْدَ بْنَ عُبَادَةَ. فَقُلْتُ قَتَلَ اللَّهُ سَعْدَ بْنَ عُبَادَةَ. قَالَ عُمَرُ وَإِنَّا وَاللَّهِ مَا وَجَدْنَا فِيمَا حَضَرْنَا مِنْ أَمْرٍ أَقْوَى مِنْ مُبَايَعَةِ أَبِي بَكْرٍ خَشِينَا إِنْ فَارَقْنَا الْقَوْمَ وَلَمْ تَكُنْ بَيْعَةٌ أَنْ يُبَايِعُوا رَجُلاً مِنْهُمْ بَعْدَنَا، فَإِمَّا بَايَعْنَاهُمْ عَلَى مَا لاَ نَرْضَى، وَإِمَّا نُخَالِفُهُمْ فَيَكُونُ فَسَادٌ، فَمَنْ بَايَعَ رَجُلاً عَلَى غَيْرِ مَشُورَةٍ مِنَ الْمُسْلِمِينَ فَلاَ يُتَابَعُ هُوَ وَلاَ الَّذِي بَايَعَهُ تَغِرَّةً أَنْ يُقْتَلاَ.
Sahih al-Bukhari 6830
https://sunnah.com/bukhari:6830
It has been narrated on the authority of ‘Arfaja who said: I have heard the Messenger of Allah (ﷺ) say: Different evils will make their appearance in the near future. Anyone who tries to disrupt the affairs of this Umma while they are united, you should strike him with the sword, whoever he be.
حَدَّثَنِي أَبُو بَكْرِ بْنُ نَافِعٍ ، وَمُحَمَّدُ بْنُ بَشَّارٍ ، قَالَ ابْنُ نَافِعٍ: حَدَّثَنَا غُنْدَرٌ ، وقَالَ ابْنُ بَشَّارٍ: حَدَّثَنَا مُحَمَّدُ بْنُ جَعْفَرٍ ، حَدَّثَنَا شُعْبَةُ ، عَنْ زِيَادِ بْنِ عِلَاقَةَ ، قَالَ: سَمِعْتُ عَرْفَجَةَ ، قَالَ: سَمِعْتُ رَسُولَ اللَّهِ صَلَّى اللَّهُ عَلَيْهِ وَسَلَّمَ ، يَقُولُ: ” إِنَّهُ سَتَكُونُ هَنَاتٌ وَهَنَاتٌ ، فَمَنْ أَرَادَ أَنْ يُفَرِّقَ أَمْرَ هَذِهِ الْأُمَّةِ وَهِيَ جَمِيعٌ ، فَاضْرِبُوهُ بِالسَّيْفِ كَائِنًا مَنْ كَانَ “
Sahih Muslim 1852a
https://sunnah.com/muslim:1852a
It has been narrated (through a still different chain of transmitters) on the Same authority (i. e. ‘Arfaja) who said similarly but adding: ” Kill all of them.” I heard the Messenger of Allah (ﷺ) say: When you are holding to one single man as your leader, you should kill who seeks to undermine your solidarity or disrupt your unity.
وَحَدَّثَنِي عُثْمَانُ بْنُ أَبِي شَيْبَةَ، حَدَّثَنَا يُونُسُ بْنُ أَبِي يَعْفُورٍ، عَنْ أَبِيهِ، عَنْ عَرْفَجَةَ، قَالَ سَمِعْتُ رَسُولَ اللَّهِ صلى الله عليه وسلم يَقُولُ “ مَنْ أَتَاكُمْ وَأَمْرُكُمْ جَمِيعٌ عَلَى رَجُلٍ وَاحِدٍ يُرِيدُ أَنْ يَشُقَّ عَصَاكُمْ أَوْ يُفَرِّقَ جَمَاعَتَكُمْ فَاقْتُلُوهُ ” .
Sahih Muslim 1852c
https://sunnah.com/muslim:1852c
Also, there is conveniently a narration, Sahih Muslim 1844a. This narration was narrated by ‘Abdullah b. ‘Amr b. al-‘As, who supported Mu’awiya during the First Fitna against Ali. In this narration, he declares that the prophet commanded that any claimant to the Caliphate after the people swear allegiance to one is to be killed. Then the narration discusses the ruling of Mu’awaiya and that they are being ordered by him to give up their wealth and to kill one another, and the response to this was “to obey him in obedience to God, and disobey him in disobedience of God.“
It has been narrated on the authority of ‘Abd al-Rahman b. Abd Rabb al-Ka’ba who said: I entered the mosque when ‘Abdullah b. ‘Amr b. al-‘As was sitting in the shade of the Ka’ba and the people had gathered around him. I betook myself to them and sat near him. (Now) Abdullah said: I accompanied the Messenger of Allah (ﷺ) on a journey. We halted at a place. Some of us began to set right their tents, others began to compete with one another in shooting, and others began to graze their beasts, when an announcer of the Messenger of Allah (ﷺ) announced that the people should gather together for prayer, so we gathered around the Messenger of Allah (ﷺ). He said: It was the duty of every Prophet that has gone before me to guide his followers to what he knew was good for them and warn them against what he knew was bad for them; but this Umma of yours has its days of peace and (security) in the beginning of its career, and in the last phase of its existence it will be afflicted with trials and with things disagreeable to you. (In this phase of the Umma), there will be tremendous trials one after the other, each making the previous one dwindle into insignificance. When they would be afflicted with a trial, the believer would say: This is going to bring about my destruction. When it (the trial) is over, they would be afflicted with another trial, and the believer would say: This surely is going to be my end. Whoever wishes to be delivered from the fire and enter the garden should die with faith in Allah and the Last Day and should treat the people as he wishes to be treated by them. He who swears allegiance to a Caliph should give him the pledge of his hand and the sincerity of his heart (i. e. submit to him both outwardly as well as inwardly). He should obey him to the best of his capacity. If another man comes forward (as a claimant to Caliphate), disputing his authority, they (the Muslims) should behead the latter.
The narrator says: I (‘Abd al-Rahman b. Abd Rabb al-Ka’ba) came close to him (‘Abdullah b. ‘Amr b. al-‘As) and said to him: Can you say on oath that you heard it from the Messenger of Allah (ﷺ)? He pointed with his hands to his ears and his heart and said: My ears heard it, and my mind retained it. I said to him: This cousin of yours, Mu’awiya, orders us to unjustly consume our wealth among ourselves and to kill one another, while Allah says: ” O ye who believe, do not consume your wealth among yourselves unjustly, unless it be trade based on mutual agreement, and do not kill yourselves. Verily, God is Merciful to you” (iv. 29). The narrator says that (hearing this) Abdullah b. ‘Amr b. al-As kept quiet for a while and then said: Obey him in obedience of God; and disobey him in disobedience of God.
حَدَّثَنَا زُهَيْرُ بْنُ حَرْبٍ، وَإِسْحَاقُ بْنُ إِبْرَاهِيمَ، قَالَ إِسْحَاقُ أَخْبَرَنَا وَقَالَ، زُهَيْرٌ حَدَّثَنَا جَرِيرٌ، عَنِ الأَعْمَشِ، عَنْ زَيْدِ بْنِ وَهْبٍ، عَنْ عَبْدِ الرَّحْمَنِ بْنِ عَبْدِ رَبِّ الْكَعْبَةِ، قَالَ دَخَلْتُ الْمَسْجِدَ فَإِذَا عَبْدُ اللَّهِ بْنُ عَمْرِو بْنِ الْعَاصِ جَالِسٌ فِي ظِلِّ الْكَعْبَةِ وَالنَّاسُ مُجْتَمِعُونَ عَلَيْهِ فَأَتَيْتُهُمْ فَجَلَسْتُ إِلَيْهِ فَقَالَ كُنَّا مَعَ رَسُولِ اللَّهِ صلى الله عليه وسلم فِي سَفَرٍ فَنَزَلْنَا مَنْزِلاً فَمِنَّا مَنْ يُصْلِحُ خِبَاءَهُ وَمِنَّا مَنْ يَنْتَضِلُ وَمِنَّا مَنْ هُوَ فِي جَشَرِهِ إِذْ نَادَى مُنَادِي رَسُولِ اللَّهِ صلى الله عليه وسلم الصَّلاَةَ جَامِعَةً . فَاجْتَمَعْنَا إِلَى رَسُولِ اللَّهِ صلى الله عليه وسلم فَقَالَ ” إِنَّهُ لَمْ يَكُنْ نَبِيٌّ قَبْلِي إِلاَّ كَانَ حَقًّا عَلَيْهِ أَنْ يَدُلَّ أُمَّتَهُ عَلَى خَيْرِ مَا يَعْلَمُهُ لَهُمْ وَيُنْذِرَهُمْ شَرَّ مَا يَعْلَمُهُ لَهُمْ وَإِنَّ أُمَّتَكُمْ هَذِهِ جُعِلَ عَافِيَتُهَا فِي أَوَّلِهَا وَسَيُصِيبُ آخِرَهَا بَلاَءٌ وَأُمُورٌ تُنْكِرُونَهَا وَتَجِيءُ فِتْنَةٌ فَيُرَقِّقُ بَعْضُهَا بَعْضًا وَتَجِيءُ الْفِتْنَةُ فَيَقُولُ الْمُؤْمِنُ هَذِهِ مُهْلِكَتِي . ثُمَّ تَنْكَشِفُ وَتَجِيءُ الْفِتْنَةُ فَيَقُولُ الْمُؤْمِنُ هَذِهِ هَذِهِ . فَمَنْ أَحَبَّ أَنْ يُزَحْزَحَ عَنِ النَّارِ وَيَدْخُلَ الْجَنَّةَ فَلْتَأْتِهِ مَنِيَّتُهُ وَهُوَ يُؤْمِنُ بِاللَّهِ وَالْيَوْمِ الآخِرِ وَلْيَأْتِ إِلَى النَّاسِ الَّذِي يُحِبُّ أَنْ يُؤْتَى إِلَيْهِ وَمَنْ بَايَعَ إِمَامًا فَأَعْطَاهُ صَفْقَةَ يَدِهِ وَثَمَرَةَ قَلْبِهِ فَلْيُطِعْهُ إِنِ اسْتَطَاعَ فَإِنْ جَاءَ آخَرُ يُنَازِعُهُ فَاضْرِبُوا عُنُقَ الآخَرِ ” . فَدَنَوْتُ مِنْهُ فَقُلْتُ لَهُ أَنْشُدُكَ اللَّهَ آنْتَ سَمِعْتَ هَذَا مِنْ رَسُولِ اللَّهِ صلى الله عليه وسلم فَأَهْوَى إِلَى أُذُنَيْهِ وَقَلْبِهِ بِيَدَيْهِ وَقَالَ سَمِعَتْهُ أُذُنَاىَ وَوَعَاهُ قَلْبِي . فَقُلْتُ لَهُ هَذَا ابْنُ عَمِّكَ مُعَاوِيَةُ يَأْمُرُنَا أَنْ نَأْكُلَ أَمْوَالَنَا بَيْنَنَا بِالْبَاطِلِ وَنَقْتُلَ أَنْفُسَنَا وَاللَّهُ يَقُولُ { يَا أَيُّهَا الَّذِينَ آمَنُوا لاَ تَأْكُلُوا أَمْوَالَكُمْ بَيْنَكُمْ بِالْبَاطِلِ إِلاَّ أَنْ تَكُونَ تِجَارَةً عَنْ تَرَاضٍ مِنْكُمْ وَلاَ تَقْتُلُوا أَنْفُسَكُمْ إِنَّ اللَّهَ كَانَ بِكُمْ رَحِيمًا} قَالَ فَسَكَتَ سَاعَةً ثُمَّ قَالَ أَطِعْهُ فِي طَاعَةِ اللَّهِ وَاعْصِهِ فِي مَعْصِيَةِ اللَّهِ .
Sahih Muslim 1844a
https://sunnah.com/muslim:1844a
Narrated Anas bin Malik: Allah’s Messenger (ﷺ) said, “You should listen to and obey, your ruler even if he was an Ethiopian (black) slave whose head looks like a raisin.”
حَدَّثَنَا مُسَدَّدٌ، حَدَّثَنَا يَحْيَى، عَنْ شُعْبَةَ، عَنْ أَبِي التَّيَّاحِ، عَنْ أَنَسِ بْنِ مَالِكٍ ـ رضى الله عنه ـ قَالَ قَالَ رَسُولُ اللَّهِ صلى الله عليه وسلم “ اسْمَعُوا وَأَطِيعُوا وَإِنِ اسْتُعْمِلَ عَلَيْكُمْ عَبْدٌ حَبَشِيٌّ كَأَنَّ رَأْسَهُ زَبِيبَةٌ ”.
Sahih al-Bukhari 7142
https://sunnah.com/bukhari:7142
Abu Hurairah said: “The Messenger of Allah said: ‘Whoever obeys me, obeys Allah, and whoever disobeys me, disobeys Allah. Whoever obeys my governor (Amir), he has obeyed me, and whoever disobeys my governor, he has disobeyed me.“‘
أَخْبَرَنَا يُوسُفُ بْنُ سَعِيدٍ، قَالَ حَدَّثَنَا حَجَّاجٌ، عَنِ ابْنِ جُرَيْجٍ، أَنَّ زِيَادَ بْنَ سَعْدٍ، أَخْبَرَهُ أَنَّ ابْنَ شِهَابٍ أَخْبَرَهُ أَنَّ أَبَا سَلَمَةَ أَخْبَرَهُ أَنَّهُ، سَمِعَ أَبَا هُرَيْرَةَ، يَقُولُ قَالَ رَسُولُ اللَّهِ صلى الله عليه وسلم “ مَنْ أَطَاعَنِي فَقَدْ أَطَاعَ اللَّهَ وَمَنْ عَصَانِي فَقَدْ عَصَى اللَّهَ وَمَنْ أَطَاعَ أَمِيرِي فَقَدْ أَطَاعَنِي وَمَنْ عَصَى أَمِيرِي فَقَدْ عَصَانِي ” .
Sunan an-Nasa’i 4193
https://sunnah.com/nasai:4193
[10:60] Does it ever occur to those who fabricate lies about GOD that they will have to face Him on the Day of Resurrection? Certainly, GOD showers the people with His grace, but most of them are unappreciative.
وَمَا ظَنُّ الَّذِينَ يَفْتَرُونَ عَلَى اللَّهِ الْكَذِبَ يَوْمَ الْقِيَامَةِ إِنَّ اللَّهَ لَذُو فَضْلٍ عَلَى النَّاسِ وَلَٰكِنَّ أَكْثَرَهُمْ لَا يَشْكُرُونَ
[34:31] Those who disbelieve have said, “We will not believe in this Quran, nor in the previous scriptures.” If you could only envision these transgressors when they stand before their Lord! They will argue with one another back and forth. The followers will tell their leaders, “If it were not for you, we would have been believers.”
[34:32] The leaders will say to those who followed them, “Are we the ones who diverted you from the guidance after it came to you? No; it is you who were wicked.”
[34:33] The followers will say to their leaders, “It was you who schemed night and day, then commanded us to be unappreciative of GOD, and to set up idols to rank with Him.” They will be ridden with remorse, when they see the retribution, for we will place shackles around the necks of those who disbelieved. Are they not justly requited for what they did?
قَالَ الَّذِينَ اسْتَكْبَرُوا لِلَّذِينَ اسْتُضْعِفُوا أَنَحْنُ صَدَدْنَاكُمْ عَنِ الْهُدَىٰ بَعْدَ إِذْ جَاءَكُمْ بَلْ كُنْتُمْ مُجْرِمِينَ
وَقَالَ الَّذِينَ اسْتُضْعِفُوا لِلَّذِينَ اسْتَكْبَرُوا بَلْ مَكْرُ الَّيْلِ وَالنَّهَارِ إِذْ تَأْمُرُونَنَا أَنْ نَكْفُرَ بِاللَّهِ وَنَجْعَلَ لَهُ أَنْدَادًا وَأَسَرُّوا النَّدَامَةَ لَمَّا رَأَوُا الْعَذَابَ وَجَعَلْنَا الْأَغْلَالَ فِي أَعْنَاقِ الَّذِينَ كَفَرُوا هَلْ يُجْزَوْنَ إِلَّا مَا كَانُوا يَعْمَلُونَ
وَمَا أَرْسَلْنَا فِي قَرْيَةٍ مِنْ نَذِيرٍ إِلَّا قَالَ مُتْرَفُوهَا إِنَّا بِمَا أُرْسِلْتُمْ بِهِ كَافِرُونَ
Hadith of Apostasy
In case there was still doubt regarding the argument for the justification of killing believers, additional Hadith were conjured that stated that it was incumbent for Muslims to kill apostates, those who revert from the religion. This gives individuals carte blanche authority to kill anyone they deem as an apostate. So since opposing the caliph is considered grounds for apostasy, therefore, anyone who objected to the caliph’s nomination should be killed.
‘Abdullah (b. Mas’ud) reported Allah’s Messenger (ﷺ) as saying: It is not permissible to take the life of a Muslim who bears testimony (to the fact that there is no god but Allah, and I am the Messenger of Allah), but in one of the three cases: the married adulterer, a life for life, and the deserter of his Din (Islam), abandoning the community.
حَدَّثَنَا أَبُو بَكْرِ بْنُ أَبِي شَيْبَةَ، حَدَّثَنَا حَفْصُ بْنُ غِيَاثٍ، وَأَبُو مُعَاوِيَةَ وَوَكِيعٌ عَنِ الأَعْمَشِ، عَنْ عَبْدِ اللَّهِ بْنِ مُرَّةَ، عَنْ مَسْرُوقٍ، عَنْ عَبْدِ اللَّهِ، قَالَ قَالَ رَسُولُ اللَّهِ صلى الله عليه وسلم “ لاَ يَحِلُّ دَمُ امْرِئٍ مُسْلِمٍ يَشْهَدُ أَنْ لاَ إِلَهَ إِلاَّ اللَّهُ وَأَنِّي رَسُولُ اللَّهِ إِلاَّ بِإِحْدَى ثَلاَثٍ الثَّيِّبُ الزَّانِ وَالنَّفْسُ بِالنَّفْسِ وَالتَّارِكُ لِدِينِهِ الْمُفَارِقُ لِلْجَمَاعَةِ ” .
Sahih Muslim 1676a
https://sunnah.com/muslim:1676a
See also: https://sunnah.com/muslim:1676c
Narrated Ikrima: Some Zanadiqa (atheists) were brought to Ali and he burnt them. The news of this event, reached Ibn `Abbas who said, “If I had been in his place, I would not have burnt them, as Allah’s Messenger (ﷺ) forbade it, saying, ‘Do not punish anybody with Allah’s punishment (fire).’ I would have killed them according to the statement of Allah’s Messenger (ﷺ), ‘Whoever changed his Islamic religion, then kill him.'”
حَدَّثَنَا أَبُو النُّعْمَانِ، مُحَمَّدُ بْنُ الْفَضْلِ حَدَّثَنَا حَمَّادُ بْنُ زَيْدٍ، عَنْ أَيُّوبَ، عَنْ عِكْرِمَةَ، قَالَ أُتِيَ عَلِيٌّ ـ رضى الله عنه ـ بِزَنَادِقَةٍ فَأَحْرَقَهُمْ فَبَلَغَ ذَلِكَ ابْنَ عَبَّاسٍ فَقَالَ لَوْ كُنْتُ أَنَا لَمْ أُحْرِقْهُمْ لِنَهْىِ رَسُولِ اللَّهِ صلى الله عليه وسلم وَلَقَتَلْتُهُمْ لِقَوْلِ رَسُولِ اللَّهِ صلى الله عليه وسلم “ مَنْ بَدَّلَ دِينَهُ فَاقْتُلُوهُ ”.
Sahih al-Bukhari 6922
https://sunnah.com/bukhari:6922
Quran on Aggression
Contrast these statements from the Hadith and this history with the verses of the Quran.
[2:190] You may fight in the cause of GOD against those who attack you, but do not aggress. GOD does not love the aggressors.
وَقَاتِلُوا فِي سَبِيلِ اللَّهِ الَّذِينَ يُقَاتِلُونَكُمْ وَلَا تَعْتَدُوا إِنَّ اللَّهَ لَا يُحِبُّ الْمُعْتَدِينَ
[4:93] Anyone who kills a believer on purpose, his retribution is Hell, wherein he abides forever, GOD is angry with him, and condemns him, and has prepared for him a terrible retribution.
وَمَنْ يَقْتُلْ مُؤْمِنًا مُتَعَمِّدًا فَجَزَاؤُهُ جَهَنَّمُ خَالِدًا فِيهَا وَغَضِبَ اللَّهُ عَلَيْهِ وَلَعَنَهُ وَأَعَدَّ لَهُ عَذَابًا عَظِيمًا
[4:94] O you who believe, if you strike in the cause of GOD, you shall be absolutely sure. Do not say to one who offers you peace, “You are not a believer,” seeking the spoils of this world. For GOD possesses infinite spoils. Remember that you used to be like them, and GOD blessed you. Therefore, you shall be absolutely sure (before you strike). GOD is fully Cognizant of everything you do.
يَاأَيُّهَا الَّذِينَ آمَنُوا إِذَا ضَرَبْتُمْ فِي سَبِيلِ اللَّهِ فَتَبَيَّنُوا وَلَا تَقُولُوا لِمَنْ أَلْقَىٰ إِلَيْكُمُ السَّلَامَ لَسْتَ مُؤْمِنًا تَبْتَغُونَ عَرَضَ الْحَيَاةِ الدُّنْيَا فَعِنْدَ اللَّهِ مَغَانِمُ كَثِيرَةٌ كَذَٰلِكَ كُنْتُمْ مِنْ قَبْلُ فَمَنَّ اللَّهُ عَلَيْكُمْ فَتَبَيَّنُوا إِنَّ اللَّهَ كَانَ بِمَا تَعْمَلُونَ خَبِيرًا
[6:52] And do not dismiss those who implore their Lord day and night, devoting themselves to Him alone. You are not responsible for their reckoning, nor are they responsible for your reckoning. If you dismiss them, you will be a transgressor.
وَلَا تَطْرُدِ الَّذِينَ يَدْعُونَ رَبَّهُمْ بِالْغَدَاةِ وَالْعَشِيِّ يُرِيدُونَ وَجْهَهُ مَا عَلَيْكَ مِنْ حِسَابِهِمْ مِنْ شَيْءٍ وَمَا مِنْ حِسَابِكَ عَلَيْهِمْ مِنْ شَيْءٍ فَتَطْرُدَهُمْ فَتَكُونَ مِنَ الظَّالِمِينَ
Warning in Hadith
As the Quran states, the only Hadith that one is to uphold as a source of religious law is that of the Quran (6:114-116).
[6:114] Shall I seek other than GOD as a source of law, when He has revealed to you this book fully detailed?* Those who received the scripture recognize that it has been revealed from your Lord, truthfully. You shall not harbor any doubt.
[6:115] The word of your Lord is complete,* in truth and justice. Nothing shall abrogate His words. He is the Hearer, the Omniscient.
[6:116] If you obey the majority of people on earth, they will divert you from the path of GOD. They follow only conjecture; they only guess.
أَفَغَيْرَ اللَّهِ أَبْتَغِي حَكَمًا وَهُوَ الَّذِي أَنْزَلَ إِلَيْكُمُ الْكِتَابَ مُفَصَّلًا وَالَّذِينَ آتَيْنَاهُمُ الْكِتَابَ يَعْلَمُونَ أَنَّهُ مُنَزَّلٌ مِنْ رَبِّكَ بِالْحَقِّ فَلَا تَكُونَنَّ مِنَ الْمُمْتَرِينَ
وَتَمَّتْ كَلِمَتُ رَبِّكَ صِدْقًا وَعَدْلًا لَا مُبَدِّلَ لِكَلِمَاتِهِ وَهُوَ السَّمِيعُ الْعَلِيمُ
وَإِنْ تُطِعْ أَكْثَرَ مَنْ فِي الْأَرْضِ يُضِلُّوكَ عَنْ سَبِيلِ اللَّهِ إِنْ يَتَّبِعُونَ إِلَّا الظَّنَّ وَإِنْ هُمْ إِلَّا يَخْرُصُونَ
As far as I am concerned, there is only one valid insight that Hadith, besides the Quran, provides, which is a glimpse into the debates that were being discussed when they were compiled. A big portion of the Hadith literature is not much different than today’s political ad campaigns. Hadith were generated to push a narrative to promote or disparage the credibility or righteousness of certain people or groups of people. They are meant to push people to one understanding or another based on the desires of the people who were fabricating these narrations. From this, we do see some opposition to the bloodshed in the following Hadith.
Narrated Jarir: The Prophet (ﷺ) ordered me during Hajjatul-Wada`. “Ask the people to listen.” He then said, “Do not become infidels after me by cutting the necks (throats) of one another. “
حَدَّثَنَا حَفْصُ بْنُ عُمَرَ، حَدَّثَنَا شُعْبَةُ، عَنْ عَلِيِّ بْنِ مُدْرِكٍ، عَنْ أَبِي زُرْعَةَ بْنِ عَمْرِو بْنِ جَرِيرٍ، عَنْ جَرِيرٍ، أَنَّ النَّبِيَّ صلى الله عليه وسلم قَالَ فِي حَجَّةِ الْوَدَاعِ لِجَرِيرٍ ” اسْتَنْصِتِ النَّاسَ ” فَقَالَ ” لاَ تَرْجِعُوا بَعْدِي كُفَّارًا، يَضْرِبُ بَعْضُكُمْ رِقَابَ بَعْضٍ ”.
Sahih al-Bukhari 4405
https://sunnah.com/bukhari:4405
Narrated Abu Bakra: The Prophet (ﷺ) said, “Time has taken its original shape which it had when Allah created the Heavens and the Earth. The year is of twelve months, four of which are sacred, and out of these (four) three are in succession, i.e. Dhul-Qa’da, Dhul-Hijja and Al-Muharram, and the fourth is Rajab which is named after the Mudar tribe, between (the month of) Jumaida (ath-thania) and Sha’ban.” Then the Prophet (ﷺ) asked, “Which is this month?” We said, “Allah and His Apostle know better.” On that the Prophet (ﷺ) kept quiet so long that we thought that he might name it with another name. Then the Prophet (ﷺ) said, “Isn’t it the month of Dhul-Hijja?” We replied, “Yes.” Then he said, “Which town is this?” “We replied, “Allah and His Apostle know better.” On that he kept quiet so long that we thought that he might name it with another name. Then he said, “Isn’t it the town of Mecca?” We replied, “Yes, ” Then he said, “Which day is today?” We replied, “Allah and His Apostle know better.” He kept quiet so long that we thought that he might name it with another name. Then he said, “Isn’t it the day of An- Nahr (i.e. sacrifice)?” We replied, “Yes.” He said, “So your blood, your properties, (The sub-narrator Muhammad said, ‘I think the Prophet (ﷺ) also said: And your honor..) are sacred to one another like the sanctity of this day of yours, in this city of yours, in this month of yours; and surely, you will meet your Lord, and He will ask you about your deeds. Beware! Do not become infidels after me, cutting the throats of one another. It is incumbent on those who are present to convey this message (of mine) to those who are absent. Maybe that some of those to whom it will be conveyed will understand it better than those who have actually heard it.” (The sub-narrator, Muhammad, on remembering that narration, used to say, “Muhammad spoke the truth!”) He (i.e. Prophet) then added twice, “No doubt! Haven’t I conveyed (Allah’s Message) to you?”
حَدَّثَنِي مُحَمَّدُ بْنُ الْمُثَنَّى، حَدَّثَنَا عَبْدُ الْوَهَّابِ، حَدَّثَنَا أَيُّوبُ، عَنْ مُحَمَّدٍ، عَنِ ابْنِ أَبِي بَكْرَةَ، عَنْ أَبِي بَكْرَةَ، عَنِ النَّبِيِّ صلى الله عليه وسلم قَالَ ” الزَّمَانُ قَدِ اسْتَدَارَ كَهَيْئَةِ يَوْمَ خَلَقَ السَّمَوَاتِ وَالأَرْضَ، السَّنَةُ اثْنَا عَشَرَ شَهْرًا مِنْهَا أَرْبَعَةٌ حُرُمٌ ثَلاَثَةٌ مُتَوَالِيَاتٌ ذُو الْقَعْدَةِ وَذُو الْحِجَّةِ وَالْمُحَرَّمُ، وَرَجَبُ مُضَرَ الَّذِي بَيْنَ جُمَادَى وَشَعْبَانَ، أَىُّ شَهْرٍ هَذَا ” قُلْنَا اللَّهُ وَرَسُولُهُ أَعْلَمُ. فَسَكَتَ حَتَّى ظَنَنَّا أَنَّهُ سَيُسَمِّيهِ بِغَيْرِ اسْمِهِ. قَالَ ” أَلَيْسَ ذُو الْحِجَّةِ ”. قُلْنَا بَلَى. قَالَ ” فَأَىُّ بَلَدٍ هَذَا ”. قُلْنَا اللَّهُ وَرَسُولُهُ أَعْلَمُ، فَسَكَتَ حَتَّى ظَنَنَّا أَنَّهُ سَيُسَمِّيهِ بِغَيْرِ اسْمِهِ. قَالَ ” أَلَيْسَ الْبَلْدَةَ ”. قُلْنَا بَلَى. قَالَ ” فَأَىُّ يَوْمٍ هَذَا ” قُلْنَا اللَّهُ وَرَسُولُهُ أَعْلَمُ، فَسَكَتَ حَتَّى ظَنَنَّا أَنَّهُ سَيُسَمِّيهِ بِغَيْرِ اسْمِهِ. قَالَ ” أَلَيْسَ يَوْمَ النَّحْرِ ”. قُلْنَا بَلَى. قَالَ ” فَإِنَّ دِمَاءَكُمْ وَأَمْوَالَكُمْ ـ قَالَ مُحَمَّدٌ وَأَحْسِبُهُ قَالَ وَأَعْرَاضَكُمْ ـ عَلَيْكُمْ حَرَامٌ كَحُرْمَةِ يَوْمِكُمْ هَذَا، فِي بَلَدِكُمْ هَذَا، فِي شَهْرِكُمْ هَذَا وَسَتَلْقَوْنَ رَبَّكُمْ، فَسَيَسْأَلُكُمْ عَنْ أَعْمَالِكُمْ، أَلاَ فَلاَ تَرْجِعُوا بَعْدِي ضُلاَّلاً، يَضْرِبُ بَعْضُكُمْ رِقَابَ بَعْضٍ، أَلاَ لِيُبَلِّغِ الشَّاهِدُ الْغَائِبَ، فَلَعَلَّ بَعْضَ مَنْ يُبَلَّغُهُ أَنْ يَكُونَ أَوْعَى لَهُ مِنْ بَعْضِ مَنْ سَمِعَهُ ـ فَكَانَ مُحَمَّدٌ إِذَا ذَكَرَهُ يَقُولُ صَدَقَ مُحَمَّدٌ صلى الله عليه وسلم ثُمَّ قَالَ ـ أَلاَ هَلْ بَلَّغْتُ. مَرَّتَيْنِ ”.
Sahih al-Bukhari 4406
https://sunnah.com/bukhari:4406
Narrated Al-Hasan: (Al-Ahnaf said: ) I went out carrying my arms during the nights of the affliction (i.e. the war between Ali and Aisha) and Abu Bakra met me and asked, “Where are you going?” I replied, “I intend to help the cousin of Allah’s Messenger (ﷺ) (i.e.,`Ali).” Abu Bakra said, “Allah’s Messenger (ﷺ) said, ‘If two Muslims take out their swords to fight each other, then both of them will be from amongst the people of the Hell- Fire.’ It was said to the Prophet, ‘It is alright for the killer but what about the killed one?’ He replied, ‘The killed one had the intention to kill his opponent.'”
حَدَّثَنَا عَبْدُ اللَّهِ بْنُ عَبْدِ الْوَهَّابِ، حَدَّثَنَا حَمَّادٌ، عَنْ رَجُلٍ، لَمْ يُسَمِّهِ عَنِ الْحَسَنِ، قَالَ خَرَجْتُ بِسِلاَحِي لَيَالِيَ الْفِتْنَةِ فَاسْتَقْبَلَنِي أَبُو بَكْرَةَ فَقَالَ أَيْنَ تُرِيدُ قُلْتُ أُرِيدُ نُصْرَةَ ابْنِ عَمِّ رَسُولِ اللَّهِ صلى الله عليه وسلم. قَالَ قَالَ رَسُولُ اللَّهِ صلى الله عليه وسلم ” إِذَا تَوَاجَهَ الْمُسْلِمَانِ بِسَيْفَيْهِمَا فَكِلاَهُمَا مِنْ أَهْلِ النَّارِ ”. قِيلَ فَهَذَا الْقَاتِلُ، فَمَا بَالُ الْمَقْتُولِ قَالَ ” إِنَّهُ أَرَادَ قَتْلَ صَاحِبِهِ ”. قَالَ حَمَّادُ بْنُ زَيْدٍ فَذَكَرْتُ هَذَا الْحَدِيثَ لأَيُّوبَ وَيُونُسَ بْنِ عُبَيْدٍ وَأَنَا أُرِيدُ أَنْ يُحَدِّثَانِي بِهِ فَقَالاَ إِنَّمَا رَوَى هَذَا الْحَدِيثَ الْحَسَنُ عَنِ الأَحْنَفِ بْنِ قَيْسٍ عَنْ أَبِي بَكْرَةَ. حَدَّثَنَا سُلَيْمَانُ حَدَّثَنَا حَمَّادٌ بِهَذَا.
وَقَالَ مُؤَمَّلٌ حَدَّثَنَا حَمَّادُ بْنُ زَيْدٍ، حَدَّثَنَا أَيُّوبُ، وَيُونُسُ، وَهِشَامٌ، وَمُعَلَّى بْنُ زِيَادٍ، عَنِ الْحَسَنِ، عَنِ الأَحْنَفِ، عَنْ أَبِي بَكْرَةَ، عَنِ النَّبِيِّ صلى الله عليه وسلم. وَرَوَاهُ مَعْمَرٌ عَنْ أَيُّوبَ. وَرَوَاهُ بَكَّارُ بْنُ عَبْدِ الْعَزِيزِ عَنْ أَبِيهِ عَنْ أَبِي بَكْرَةَ.
وَقَالَ غُنْدَرٌ حَدَّثَنَا شُعْبَةُ، عَنْ مَنْصُورٍ، عَنْ رِبْعِيِّ بْنِ حِرَاشٍ، عَنْ أَبِي بَكْرَةَ، عَنِ النَّبِيِّ صلى الله عليه وسلم. وَلَمْ يَرْفَعْهُ سُفْيَانُ عَنْ مَنْصُورٍ.
Sahih al-Bukhari 7083
https://sunnah.com/bukhari:7083
Where do we go from here…
Within a single generation after the death of Muhammad, the religion was vastly overtaken by the very enemies that Muhammad and the righteous believers strived against. These people threw the Muslim Umma into disarray, causing many civil wars and much bloodshed. Muslims today, rather than learning from history and seeing that they have been conned, continue to double down on this horrendous ideology. They make excuses for the wrongs that were committed in the past and promote the false ideology that anyone who has a differing opinion on a religious matter should be labeled as an apostate and should be taken and killed. This has led to perpetual infighting, the destruction of reason, and full compliance with barbaric man-made dogma in the name of religion. It is time for people to wake up to this ruse and go back to following the Quran alone. In the words of Mark Twain, “It is easier to fool people than to convince them that they have been fooled.”
Sources:
- History of the Caliphs
- Biographies of the Rightly Guided Caliphs: Prepared from the works of ibn Katheer, At Tabari, As Suyuti, and other historians
- Destiny Disrupted: A History of the World Through Islamic Eyes
- https://www.alim.org/history/
- Lights on the Muhammadan Sunnah
- Misquoting Muhammad: The Challenge and Choices of Interpreting the Prophet’s Legacy
- The Muslim Difference: Defining the Line between Believers and Unbelievers from Early Islam to the Present
- Muhammad and the Empires of Faith: The Making of the Prophet of Islam
- Isnad analysis for the Hadith permitting Hajj to Masjid al-Aqsa

One thought on “Hadith, Lies, and Civil Wars”